洁净厂房设计规范
编号:GB50073-2013
颁布时间:2013/9/1
是否常用:是
是否有效:现行有效
分类:特殊场所建筑防火
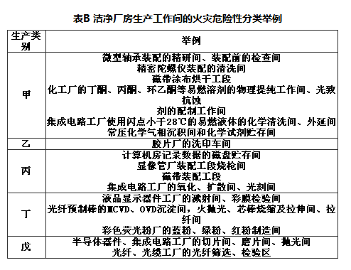
附录B 洁净厂房生产工作间的火灾危险性分类举例
