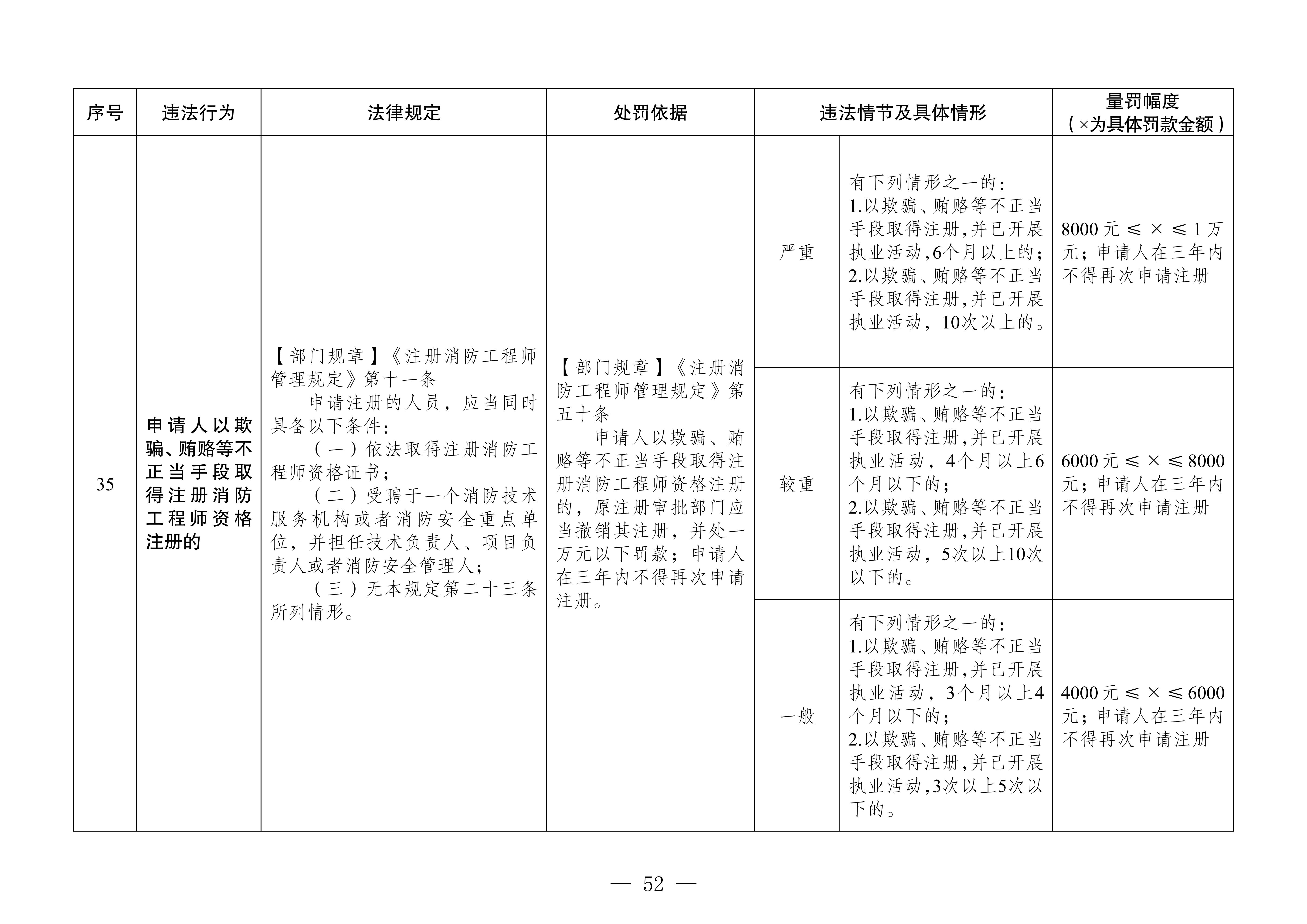
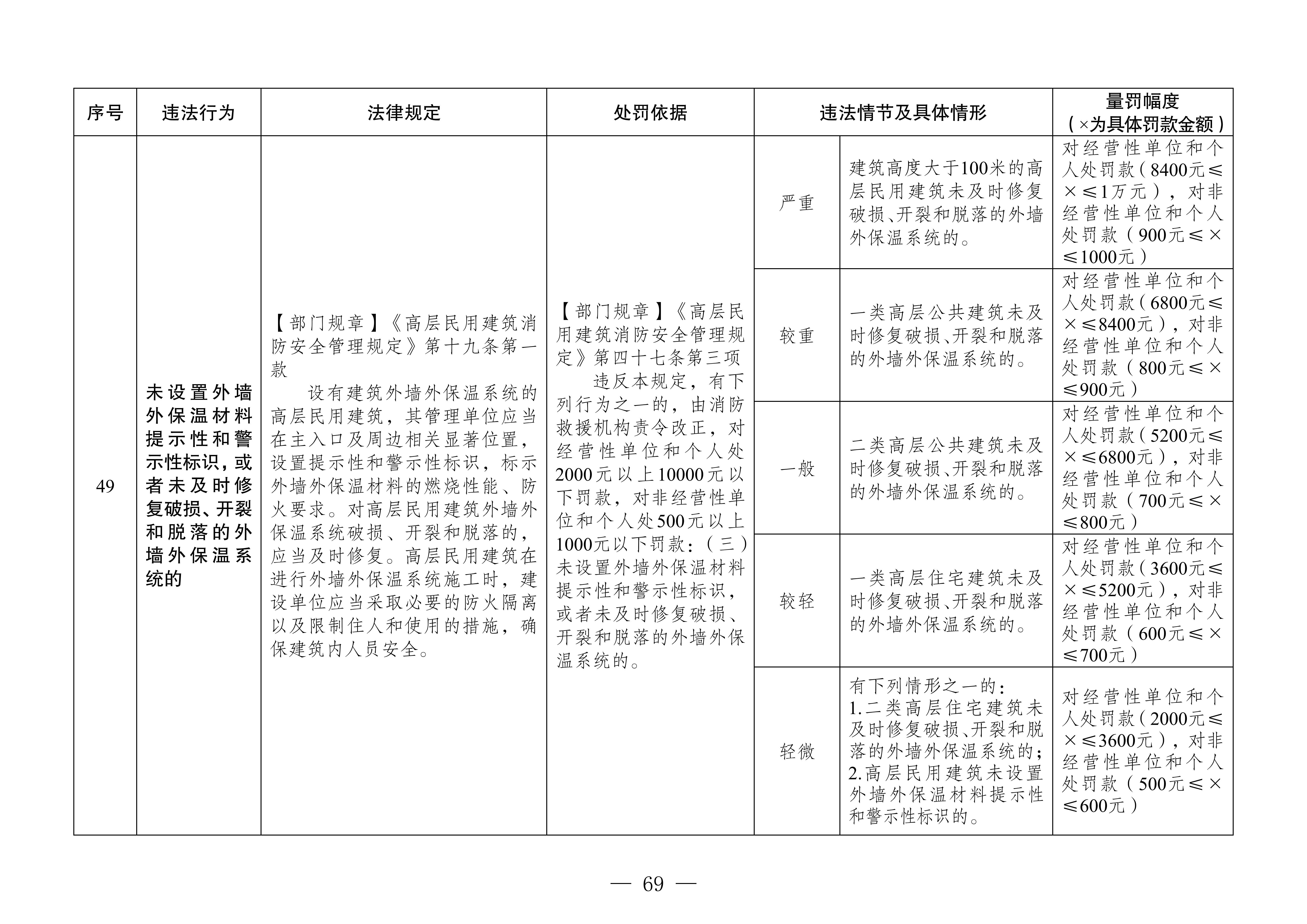
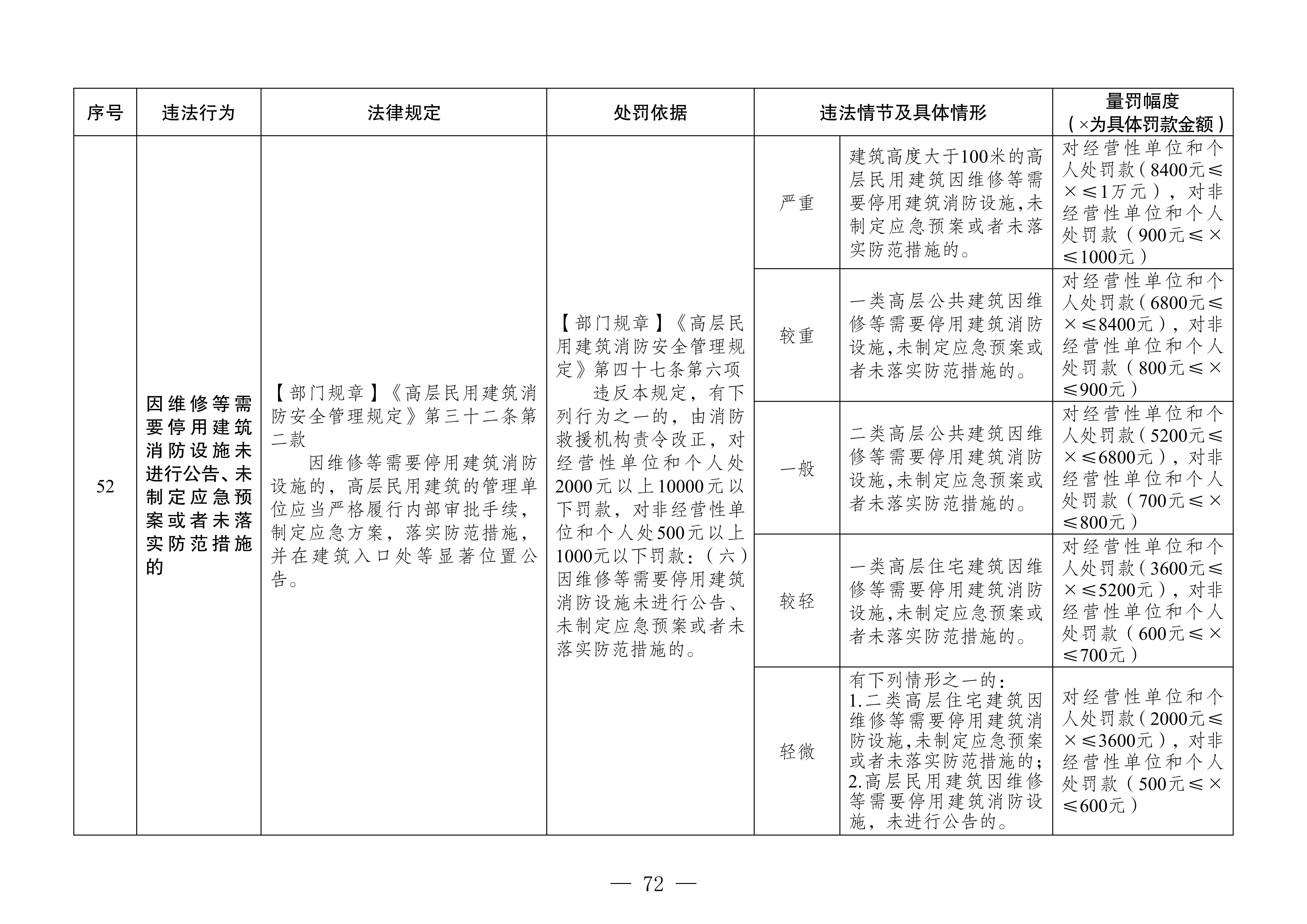
消防行政处罚裁量权基准
发布部门:国务院部委
效力等级:国务院文件
时效性:有效
是否常用:否
调整内容:消防监督检查
分类:消防法律


















































































