建筑防烟排烟系统技术标准
编号:GB51251-2017
颁布时间:2018/8/1
是否常用:是
是否有效:现行有效
分类:消防设施
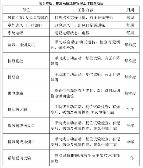
附录G
防烟、排烟系统维护管理工作检查项目
