自动喷水灭火系统设计规范
编号:GB50084-2017
颁布时间:2018/1/1
是否常用:是
是否有效:现行有效
分类:消防设施
附录A
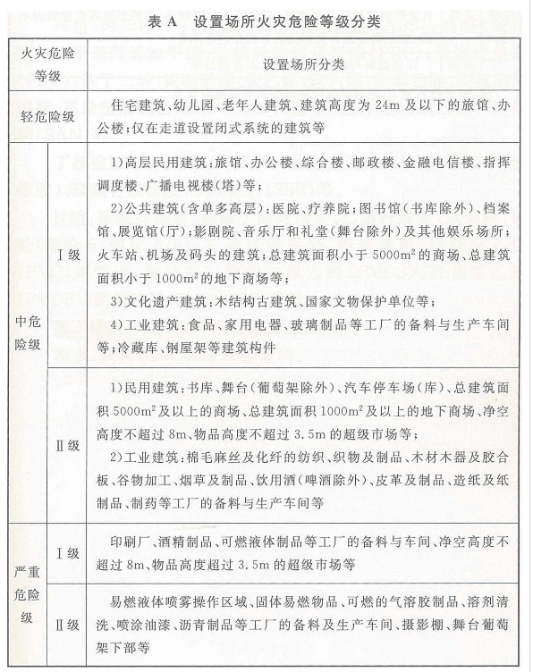
设置场所火灾危险等级分类

