建筑设计防火规范(2014版)
编号:GB50016-2014
颁布时间:2015/5/1
是否常用:是
是否有效:已废止
分类:建筑防火
3.2
厂房和仓库的耐火等级
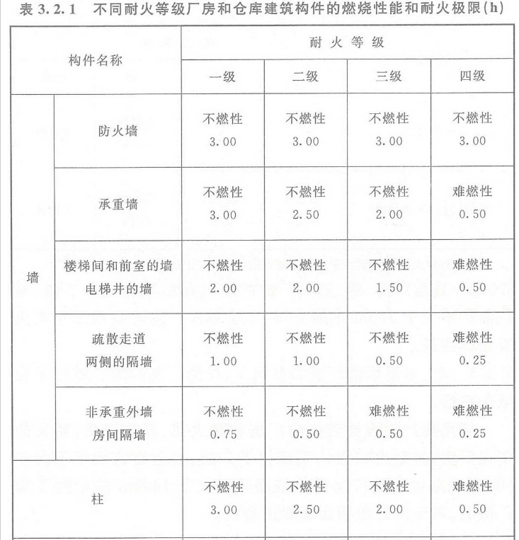
厂房和仓库的耐火等级可分为一、二、三、四级,相应建筑构件的燃烧性能和耐火极限,除本规范另有规定外,不应低于表3.2.1的规定。

注:二级耐火等级建筑内采用不燃材料的吊顶,其耐火极限不限。
3.2.2
高层厂房,甲、乙类厂房的耐火等级不应低于二级,建筑面积不大于300m²的独立甲、乙类单层厂房可采用三级耐火等级的建筑。
3.2.3
单、多层丙类厂房和多层丁、戊类厂房的耐火等级不应低于三级。
使用或产生丙类液体的厂房和有火花、赤热表面、明火的丁类厂房,其耐火等级均不应低于二级;当为建筑面积不大于500m²的单层丙类厂房或建筑面积不大于1000m²的单层丁类厂房时,可采用三级耐火等级的建筑。
3.2.4
使用或储存特殊贵重的机器、仪表、仪器等设备或物品的建筑,其耐火等级不应低于二级。
3.2.5
锅炉房的耐火等级不应低于二级,当为燃煤锅炉房且锅炉的总蒸发量不大于4t/h时,可采用三级耐火等级的建筑。
3.2.6
油浸变压器室、高压配电装置室的耐火等级不应低于二级,其他防火设计应符合现行国家标准《火力发电厂与变电站设计防火规范》GB
50229等标准的规定。
3.2.7
高架仓库、高层仓库、甲类仓库、多层乙类仓库和储存可燃液体的多层丙类仓库,其耐火等级不应低于二级。
单层乙类仓库,单层丙类仓库,储存可燃固体的多层丙类仓库和多层丁、戊类仓库,其耐火等级不应低于三级。
3.2.8
粮食筒仓的耐火等级不应低于二级;二级耐火等级的粮食筒仓可采用钢板仓。
粮食平房仓的耐火等级不应低于三级;二级耐火等级的散装粮食平房仓可采用无防火保护的金属承重构件。
3.2.9
甲、乙类厂房和甲、乙、丙类仓库内的防火墙,其耐火极限不应低于4.00h。
3.2.10
一、二级耐火等级单层厂房(仓库)的柱,其耐火极限分别不应低于2.50h和2.00h。
3.2.11
采用自动喷水灭火系统全保护的一级耐火等级单、多层厂房(仓库)的屋顶承重构件,其耐火极限不应低于1.00h。
3.2.12
除甲、乙类仓库和高层仓库外,一、二级耐火等级建筑的非承重外墙,当采用不燃性墙体时,其耐火极限不应低于0.25h;当采用难燃性墙体时,不应低于0.50h。
4层及4层以下的一、二级耐火等级丁、戊类地上厂房(仓库)的非承重外墙,当采用不燃性墙体时,其耐火极限不限。
3.2.13
二级耐火等级厂房(仓库)内的房间隔墙,当采用难燃性墙体时,其耐火极限应提高0.25h。
3.2.14
二级耐火等级多层厂房和多层仓库内采用预应力钢筋混凝土的楼板,其耐火极限不应低于0.75h。
3.2.15
一、二级耐火等级厂房(仓库)的上人平屋顶,其屋面板的耐火极限分别不应低于1.50h和1.00h。
3.2.16
一、二级耐火等级厂房(仓库)的屋面板应采用不燃材料。
屋面防水层宜采用不燃材料、难燃材料;当采用可燃防水材料且铺设在可燃、难燃保温材料上时,防水材料或可燃、难燃保温材料应采用不燃材料作为防护层。
3.2.17
建筑中的非承重外墙、房间隔墙和屋面板,当确需采用金属夹芯板材时,其芯材应为不燃材料,且耐火极限应符合本规范有关规定。
3.2.18
除本规范另有规定外,以木柱承重且墙体采用不燃材料的厂房(仓库),其耐火等级可按四级确定。
3.2.19
预制钢筋混凝土构件的节点外露部位,应采取防火保护措施,且节点的耐火极限不应低于相应构件的耐火极限。
条文说明
3.2 厂房和仓库的耐火等级
3.2.1 本条规定了厂房和仓库的耐火等级分级及相应建筑构件的燃烧性能和耐火极限。
(1)
本规范第3.2.1条表3.2.1中有关建筑构件的燃烧性能和耐火极限的确定,参考了美国、加拿大、澳大利亚等国建筑规范和相关消防标准的规定,详见表4~表6。


注:1 译自1985年前苏联《防火标准》СНиП2.01.02。
2
在括号中给出了竖直结构段和倾斜结构段的火焰传播极限。
3 缩写“H.H”表示指标没有标准化。

注:译自2001年版日本《建筑基准法施行令》第107条。

注:1▆表示这些构件允许采用经批准的可燃材料;
2“H”表示大型木构件。
(2)
柱的受力和受火条件更苛刻,耐火极限至少不应低于承重墙的要求。但这种规定未充分考虑设计区域内的火灾荷载情况和空间的通风条件等因素,设计需以此规定为最低要求,根据工程的具体情况确定合理的耐火极限,而不能仅为片面满足规范规定。
(3)
由于同一类构件在不同施工工艺和不同截面、不同组分、不同受力条件以及不同升温曲线等情况下的耐火极限是不一样的。本条文说明附录中给出了一些构件的耐火极限试验数据,设计时,对于与表中所列情况完全一样的构件可以直接采用。但实际构件的构造、截面尺寸和构成材料等往往与附录中所列试验数据不同,对于该构件的耐火极限需要通过试验测定,当难以通过试验确定时,一般应根据理论计算和试验测试验证相结合的方法进行确定。
3.2.2
本条为强制性条文。由于高层厂房和甲、乙类厂房的火灾危险性大,火灾后果严重,应有较高的耐火等级,故确定为强制性条文。但是,发生火灾后对周围建筑的危害较小且建筑面积小于等于300m²的甲、乙类厂房,可以采用三级耐火等级建筑。
3.2.3
本条为强制性条文。使用或产生丙类液体的厂房及丁类生产中的某些工段,如炼钢炉出钢水喷出钢火花,从加热炉内取出赤热的钢件进行锻打,钢件在热处理油池中进行淬火处理,使油池内油温升高,都容易发生火灾。对于三级耐火等级建筑,如屋顶承重构件采用木构件或钢构件,难以承受经常的高温烘烤。这些厂房虽属丙、丁类生产,也要严格控制,除建筑面积较小并采取了防火分隔措施外,均需采用一、二级耐火等级的建筑。
对于使用或产生丙类液体、建筑面积小于或等于500m²的单层丙类厂房和生产过程中有火花、赤热表面或明火,但建筑面积小于或等于1000m²的单层丁类厂房,仍可以采用三级耐火等级的建筑。
3.2.4
本条为强制性条文。特殊贵重的设备或物品,为价格昂贵、稀缺设备、物品或影响生产全局或正常生活秩序的重要设施、设备,其所在建筑应具有较高的耐火性能,故确定为强制性条文。特殊贵重的设备或物品主要有:
1 价格昂贵、损失大的设备。
2
影响工厂或地区生产全局或影响城市生命线供给的关键设施,如热电厂、燃气供给站、水厂、发电厂、化工厂等的主控室,失火后影响大、损失大、修复时间长,也应认为是“特殊贵重”的设备。
3 特殊贵重物品,如货币、金银、邮票、重要文物、资料、档案库以及价值较高的其它物品。
3.2.5
锅炉房属于使用明火的丁类厂房。燃油、燃气锅炉房的火灾危险性大于燃煤锅炉房,火灾事故也比燃煤的多,且损失严重的火灾中绝大多数是三级耐火等级的建筑,故本条规定锅炉房应采用一、二级耐火等级建筑。
每小时总蒸发量不大于4t的燃煤锅炉房,一般为规模不大的企业或非采暖地区的工厂,专为厂房生产用汽而设置的、规模较小的锅炉房,建筑面积一般为350m²~400m²,故这些建筑可采用三级耐火等级。
3.2.6
油浸变压器是一种多油电器设备。油浸变压器易因油温过高而着火或产生电弧使油剧烈气化,使变压器外壳爆裂酿成火灾事故。实际运行中的变压器存在燃烧或爆裂的可能,需提高其建筑的防火要求。对于干式或非燃液体的变压器,因其火灾危险性小,不易发生爆炸,故未作限制。
3.2.7
本条为强制性条文。高层仓库具有储存物资集中、价值高、火灾危险性大、灭火和物资抢救困难等特点。甲、乙类物品仓库起火后,燃速快、火势猛烈,其中有不少物品还会发生爆炸,危险性高、危害大。因此,对高层仓库、甲类仓库和乙类仓库的耐火等级要求高。
高架仓库是货架高度超过7m的机械化操作或自动化控制的货架仓库,其共同特点是货架密集、货架间距小、货物存放高度高、储存物品数量大和疏散扑救困难。为了保障火灾时不会很快倒塌,并为扑救赢得时间,尽量减少火灾损失,故要求其耐火等级不低于二级。
3.2.8
粮食库中储存的粮食属于丙类储存物品,火灾的表现以阴燃和产生大量热量为主。对于大型粮食储备库和筒仓,目前主要采用钢结构和钢筋混泥土结构,而粮食库的高度较低,粮食火灾对结构的危害作用与其他物质的作用有所区别,因此,规定二级耐火等级的粮食库可采用全钢或半钢结构。其他有关防火设计要求,除本规范规定外,更详细的要求执行现行国家标准《粮食平房仓设计规范》GB
50320和《粮食钢板筒仓设计规范》GB 50322。
3.2.9
本条为强制性条文。甲、乙类厂房和甲、乙、丙类仓库,一旦着火,其燃烧时间较长和(或)燃烧过程中释放的热量巨大,有必要适当提高防火墙的耐火极限。
3.2.11
钢结构在高温条件下存在强度降低和蠕变现象。对建筑用钢而言,在260℃以下强度不变,260℃~280℃开始下降;达到400℃时,屈服现象消失,强度明显降低;达到450℃~500℃时,钢材内部再结晶使强度快速下降;随着温度的进一步升高,钢结构的承载力将会逐渐丧失。蠕变在较低温度时也会发生,但温度越高蠕变越明显。近年来,未采取有效防火措施的钢结构建筑在火灾中,出现大面积垮塌,造成建筑使用人员和消防救援人员伤亡的事故时有发生。这些火灾事故教训表明,钢结构若不采取有效的防火保护措施,耐火性能较差,因此,在规范修订时取消了钢结构等金属结构构件可以不采取防火保护措施的有关规定。
钢结构或其他金属结构的防火保护措施,一般包括无机耐火材料包覆和防火涂料喷涂等方式,考虑到砖石、砂浆、防火板等无机耐火材料包覆的可靠性更好,应优先采用。对这些部位的金属结构的防火保护,要求能够达到本规范第3.2.1条规定的相应耐火等级建筑对该结构的耐火极限要求。
3.2.12 本条规定了非承重外墙采用不同燃烧性能材料时的要求。
近年来,采用聚苯乙烯、聚氨酯材料作为芯材的金属夹芯板材的建筑发生火灾时,极易蔓延且难以扑救,为了吸取火灾事故教训,此次修订了非承重外墙采用难燃性轻质复合墙体的要求,其中,金属夹芯板材的规定见第3.2.17条,其他难燃性轻质复合墙体,如砂浆面钢丝夹芯板、钢龙骨水泥刨花板、钢龙骨石棉水泥板等,仍按本条执行。
采用金属板、砂浆面钢丝夹芯板、钢龙骨水泥刨花板、钢龙骨石棉水泥板等板材作非承重墙体,具有投资较省、施工期限短的优点,工程应用较多。该类板材难以达到本规范第3.2.1条表3.2.1中相应构件的要求,如金属板的耐火极限约为15min;夹芯材料为非泡沫塑料的难燃性墙体,耐火极限约为30min,考虑到该类板材的耐火性能相对较高且多用于工业建筑中主要起保温隔热和防风、防雨作用,本条对该类板材的使用范围及燃烧性能分别作了规定。
3.2.13
目前,国内外均开发了大量新型建筑材料,且已用于各类建筑中,为规范这些材料的使用,同时又满足人员疏散与扑救的需要,本着燃烧性能与耐火极限协调平衡的原则,在降低构件燃烧性能的同时适当提高其耐火极限,但一级耐火等级的建筑,多为性质重要或火灾危险性较大或为了满足其他某些要求(如防火分区建筑面积)的建筑,因此本条仅允许适当调整二级耐火等级建筑的房间隔墙的耐火极限。
3.2.15
本条为强制性条文。建筑物的上人平屋顶,可用于火灾时的临时避难场所,符合要求的上人平屋面可作为建筑的室外安全地点。为确保安全,参照相应耐火等级楼板的耐火极限,对于一、二级耐火等级建筑物上人平屋顶的屋面板耐火极限作了规定。在此情况下,相应屋顶承重构件的耐火极限也不能低于屋面板的耐火极限。
3.2.16
本条一、二级耐火等级建筑的屋面板要求采用不燃材料,如钢筋混凝土屋面板或其他不燃屋面板;对于三、四级耐火等级建筑的屋面板的耐火性能未作规定,但要尽量采用不燃、难燃材料,以防止火灾通过屋顶蔓延。当采用金属夹芯板材时,有关要求见第3.2.17条。
为降低屋顶的火灾荷载,其防水材料要尽量采用不燃、难燃材料,但考虑到现有防水材料多为沥青、高分子等可燃材料,有必要根据防水材料铺设的构造做法采取相应的防火保护措施。该类防水材料厚度一般为3mm~5mm,火灾荷载相对较小,如果铺设在不燃材料表面,可不做防护层。当铺设在难燃、可燃保温材料上时,需采用不燃材料作为防护层,防护层可位于防水材料上部或防水材料与可燃、难燃保温材料之间,从而使得可燃、难燃保温材料不裸露。
3.2.17
近年来,采用聚苯乙烯、聚氨酯作为芯材的金属夹芯板材的建筑火灾多发,短时间内即造成大面积蔓延,产生大量有毒烟气,导致金属夹芯板材的垮塌和掉落,不仅影响人员安全疏散,不利于灭火救援,而且造成了使用人员及消防救援人员的伤亡。为了吸取火灾事故教训,此次修订提高了金属夹芯板材芯材燃烧性能的要求,即对于按本规范允许采用的难燃性和可燃性非承重外墙、房间隔墙及屋面板,当采用金属夹芯板材时,要采用不燃夹芯材料。
按本规范的有关规定,建筑构件需要满足相应的燃烧性能和耐火极限要求,因此,当采用金属夹芯板材时,要注意以下几点:
(1)建筑中的防火墙、承重墙、楼梯间的墙、疏散走道隔墙、电梯井的墙以及楼板等构件,本规范均要求具有较高的燃烧性能和耐火极限,而不燃金属夹芯板材的耐火极限受其夹芯材料的容重、填塞的密实度、金属板的厚度及其构造等影响,不同生产商的金属夹芯板材的耐火极限差异较大且通常均较低,难以满足相应建筑构件的耐火性能、结构承载力及其自身稳定性能的要求,因此不能采用金属夹芯板材。
(2)对于非承重外墙、房间隔墙,当建筑的耐火等级为一、二级时,按本规范要求,其燃烧性能为不燃,且耐火极限分别为不低于0.75h和0.50h,因此也不宜采用金属夹芯板材。当确需采用时,夹芯材料应为A级,且要符合本规范对相应构件的耐火极限要求;当建筑的耐火等级为三、四级时,金属夹芯板材的芯材也要A级,并符合本规范对相应构件的耐火极限要求。
(3)对于屋面板,当确需采用金属夹芯板材时,其夹芯材料的燃烧性能等级也要为A级;对于上人屋面板,由于夹芯板材受其自身构造和承载力的限制,无法达到本规范相应耐火极限要求,因此,此类屋面也不能采用金属夹芯板材。
3.2.19
预制钢筋混凝土结构构件的节点和明露的钢支承构件部位,一般是构件的防火薄弱环节和结构的重要受力点,要求采取防火保护措施,使该节点的耐火极限不低于本规范第3.2.1条表3.2.1中相应构件的规定,如对于梁柱的节点,其耐火极限就要与柱的耐火极限一致。