建筑设计防火规范(2006版)
编号:GB50016-2006
颁布时间:2006/12/1
是否常用:是
是否有效:已废止
分类:建筑防火
3.1
火灾危险性分类
3.1.1
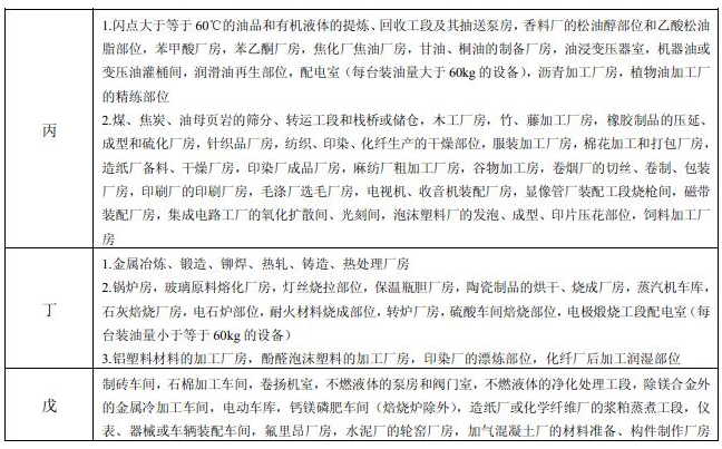
生产的火灾危险性应根据生产中使用或产生的物质性质及其数量等因素,分为甲、乙、丙、丁、戊类,并应符合表3.1.1的规定。

3.1.2
同一座厂房或厂房的任一防火分区内有不同火灾危险性生产时,该厂房或防火分区内的生产火灾危险性分类应按火灾危险性较大的部分确定。当符合下述条件之一时,可按火灾危险性较小的部分确定:
1
火灾危险性较大的生产部分占本层或本防火分区面积的比例小于5%或丁、戊类厂房内的油漆工段小于10%,且发生火灾事故时不足以蔓延到其它部位或火灾危险性较大的生产部分采取了有效的防火措施;
2
丁、戊类厂房内的油漆工段,当采用封闭喷漆工艺,封闭喷漆空间内保持负压、油漆工段设置可燃气体自动报警系统或自动抑爆系统,且油漆工段占其所在防火分区面积的比例小于等于20%。
3.1.3
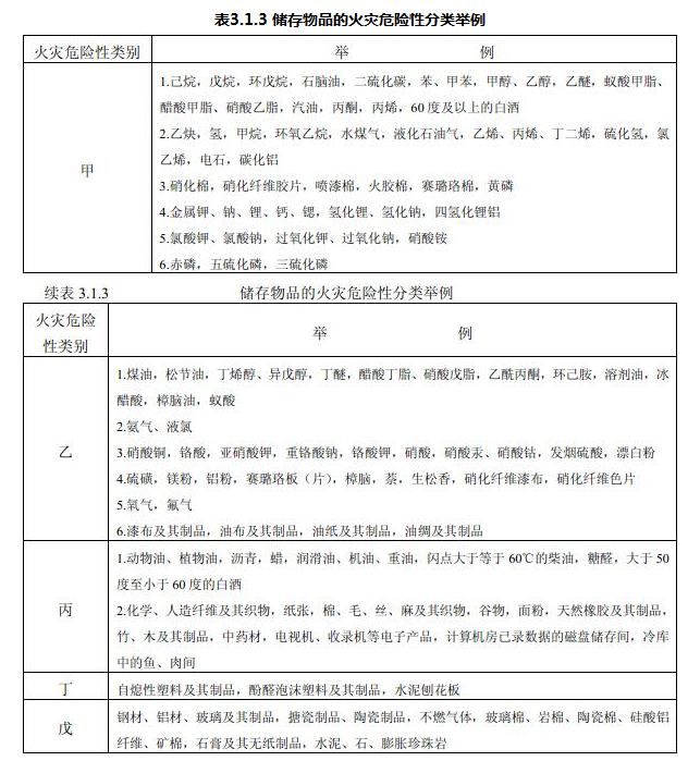
储存物品的火灾危险性应根据储存物品的性质和储存物品中的可燃物数量等因素,分为甲、乙、丙、丁、戊类,并应符合表3.1.3的规定。

3.1.4
同一座仓库或仓库的任一防火分区内储存不同火灾危险性物品时,该仓库或防火分区的火灾危险性应按其中火灾危险性最大的类别确定。
3.1.5
丁、戊类储存物品的可燃包装重量大于物品本身重量1/4的仓库,其火灾危险性应按丙类确定。
条文说明
3.1 火灾危险性分类
本规范对生产和储存物品的火灾危险性作了定性或定量的分类原则规定,有关行业,如石油化工、石油及天然气工程、医药等还可根据实际情况进一步细化。
本规范中的“厂房(仓库)”均表示“厂房或仓库”。
3.1.1 本条规定了生产的火灾危险性分类原则。
一、
表中“使用的物质”主要指所用物质为生产的主要组成部分或原料,用量相对较多或对其需要进行加工等。
二、 划分甲、乙、丙类液体闪点的基准。
为了比较切合实际地确定划分闪点的基准,原规范编制组曾对596种易燃、可燃液体的闪点进行了统计和分析,情况如下:
1 常见易燃液体的闪点多数小于28℃;
2 国产煤油的闪点在28~40℃之间;
3
国产16种规格的柴油闪点大多数为60~90℃(其中仅“-35号”柴油为50℃);
4 闪点在60~120℃
的73个品种的可燃液体,绝大多数危险性不大;
5 常见的煤焦油闪点为65~100℃ 。
因此,可以认为:凡是在常温环境下遇火源能引起闪燃的液体属于易燃液体,可列入甲类火灾危险性范围。我国南方城市的最热月平均气温在28℃左右,而厂房的设计温度在冬季一般采用12~25℃。
根据上述情况,将甲类火灾危险性的液体闪点基准定为小于28℃,乙类定为大于等于28℃至小于60℃,丙类定为大于等于60℃。这样划分甲、乙、丙类液体是以汽油、煤油和柴油的闪点为基准的。
三、 火灾危险性分类中可燃气体爆炸下限的确定基准。
由于绝大多数可燃气体的爆炸下限均小于10% ,
一旦设备泄漏,在空气中很容易达到爆炸浓度而造成危险,所以将爆炸下限小于10%的气体划为甲类;少数气体的爆炸下限大于10%
,在空气中较难达到爆炸浓度,所以将爆炸下限大于等于10%的气体划为乙类。多年来的实践证明,这种划分可行。因此,本规范仍采用此数值。但任何一种可燃气体的火灾危险性不仅与其爆炸下限有关,而且还与其爆炸极限范围值、点火能量、混合气体的相对湿度等有关,使用时应加注意。
四、 火灾危险性分类中应注意的几个问题。
1
生产的火灾危险性分类一般要分析整个生产过程中的每个环节是否有引起火灾的可能性(生产的火灾危险性分类按其中最危险的物质确定),通常可根据以下因素分析确定:
1)生产中使用的全部原材料的性质;
2)生产中操作条件的变化是否会改变物质的性质;
3)生产中产生的全部中间产物的性质;
4)生产的最终产品及其副产品的性质;
5)生产过程中的环境条件。
许多产品可能有若干种不同工艺的生产方法,其中使用的原材料也各不相同,因而其所具有的火灾危险性也可能各异,分类时应注意区别对待。
各项火灾危险性的生产特性如下:
(一)甲类:
1)“甲类”第1项和第2项参见前述说明。
2)“甲类”第3项:生产中的物质在常温下可以逐渐分解,释放出大量的可燃气体并且迅速放热引起燃烧,或者物质与空气接触后能发生猛烈的氧化作用,同时放出大量的热。温度越高,其氧化反应速度越快,产生的热越多,使温度升高越快,如此互为因果而引起燃烧或爆炸,如硝化棉、赛璐珞、黄磷等的生产。
3)“甲类”第4项:生产中的物质遇水或空气中的水蒸气会发生剧烈的反应,产生氢气或其他可燃气体,同时产生热量引起燃烧或爆炸。该类物质遇酸或氧化剂也能发生剧烈反应,发生燃烧爆炸的危险性比遇水或水蒸气时更大。如金属钾、钠、氧化钠、氢化钙、碳化钙、磷化钙等的生产。
4)“甲类”第5项:生产中的物质有较强的夺取电子的能力,即强氧化性。有些过氧化物中含有过氧基(-O-O-),性质极不稳定,易放出氧原子,具有强烈的氧化性,促使其他物质迅速氧化,放出大量的热量而发生燃烧爆炸。该类物质对于酸、碱、热,撞击、摩擦、催化或与易燃品、还原剂等接触后能发生迅速分解,极易发生燃烧或爆炸,如氯酸钠、氯酸钾、过氧化氢、过氧化钠等的生产。
5)“甲类”第6项:生产中的物质燃点较低、易燃烧,受热、撞击、摩擦或与氧化剂接触能引起剧烈燃烧或爆炸,燃烧速度快,燃烧产物毒性大,如赤磷、三硫化磷等的生产。
6)“甲类”第7项:生产中操作温度较高,物质被加热到自燃温度以上。此类生产必须是在密闭设备内进行,因设备内没有助燃气体,所以设备内的物质不能燃烧。但是,一旦设备或管道泄漏,即使没有其他火源,该类物质也会在空气中立即起火燃烧。这类生产在化工、炼油、生物制药等企业中常见,火灾的事故也不少,应引起重视。
(二)乙类
1)“乙类”第1项和第2项参见前述说明。
2)“乙类”第3项中所指的不属于甲类的氧化剂是二级氧化剂,即非强氧化剂。其特性是:比甲类第5项的性质稳定些,生产过程中的物质遇热、还原剂、酸、碱等也能分解产生高热,遇其它氧化剂也能分解发生燃烧甚至爆炸,如过二硫酸钠、高碘酸、重铬酸钠、过醋酸等的生产。
3)“乙类”第4项:生产中的物质燃点较低、较易燃烧或爆炸,燃烧性能比甲类易燃固体差,燃烧速度较慢,但可能放出有毒气体,如硫磺、樟脑或松香等的生产。
4)“乙类”第5项:生产中的助燃气体本身不能燃烧(如氧气),但在有火源的情况下,如遇可燃物会加速燃烧,甚至有些含碳的难燃或不燃固体也会迅速燃烧。
5)“乙类”第6项:生产中可燃物质的粉尘、纤维、雾滴悬浮在空气中与空气混合,当达到一定浓度时,遇火源立即引起爆炸。这些细小的可燃物质表面吸附包围了氧气,当温度升高时,便加速了它的氧化反应,反应中放出的热促使其燃烧。这些细小的可燃物质比原来块状固体或较大量的液体具有较低的自燃点,在适当的条件下,着火后以爆炸的速度燃烧。另外,铝、锌等有些金属在块状时并不燃烧,但在粉尘状态时则能够爆炸燃烧。如某厂磨光车间通风吸尘设备的风机制造不良,叶轮不平衡,使叶轮上的螺母与进风管摩擦发生火花,引起吸尘管道内的铝粉发生猛烈爆炸。
研究表明,可燃液体的雾滴也可以引起爆炸。因而,将“丙类液体的雾滴”的火灾危险性列入乙类。有关情况可参见《
石油化工生产防火手册》、《可燃性气体和蒸汽的安全技术参数手册》和《爆炸事故分析》等资料。
(三)丙类
1)“丙类”第1项参见前述说明。可熔化的可燃固体应视为丙类液体,如石蜡、沥青等。
2)“丙类”第2项:生产中的物质燃点较高,在空气中受到火焰或高温作用时能够起火或微燃,当火源移走后仍能持续燃烧或微燃,如对木料、橡胶、棉花加工等类的生产。
(四)丁类
1)“丁类”第1项:生产中被加工的物质不燃烧,且建筑物内可燃物很少,或生产中虽有赤热表面、火花、火焰也不易引起火灾,如炼钢、炼铁、热轧或制造玻璃制品等的生产。
2)“丁类”第2项:虽然利用气体、液体或固体为原料进行燃烧,是明火生产,但均在固定设备内燃烧,不易造成火灾。虽然也有一些爆炸事故,但一般多属于物理性爆炸,如锅炉、石灰焙烧、高炉车间等的生产。
3)“丁类”第3项:生产中使用或加工的物质(原料、成品)在空气中受到火焰或高温作用时难起火、难微燃、难碳化,当火源移走后燃烧或微燃立即停止。厂房内为常温环境,设备通常处于敞开状态。这类生产一般为热压成型的生产,如铝塑材料、酚醛泡沫塑料加工等的生产。
(五)戊类
生产中使用或加工的液体或固体物质在空气中受到火烧时,不起火、不微燃、不碳化,不会因使用的原料或成品引起火灾,且厂房内为常温环境,如制砖、石棉加工、机械装配等的生产。
五、由于生产的火灾危险性分类受众多因素的影响,实际设计还需要根据生产工艺、生产过程中使用的原材料以及产品及其副产品的火灾危险性等实际情况确定。为便于使用,表3.1.1列举了部分常见生产的火灾危险性分类。


3.1.2
本条规定了同一座厂房或厂房中同一个防火分区内存在不同火灾危险性的生产时,确定该建筑或区域火灾危险性的原则。
一、
本条规定了在一座厂房中或一个防火分区内存在甲、乙类等多种火灾危险性生产时,如果甲类生产在发生事故时,可燃物质足以构成爆炸或燃烧危险,则该建筑物中的生产类别应按甲类划分;如果该厂房面积很大,其中甲类生产所占用的面积比例小,并采取了相应的工艺保护和防火防爆分隔措施,即使发生火灾也不可能蔓延到其他地方时,该厂房可按火灾危险性较小者确定。
如在一座戊类汽车总装厂房中,喷漆工段占总装厂房的面积比例不足10%时,其生产类别仍可按戊类划分。近年来,喷漆工艺有了很大的改进和提高,并采取了一些行之有效的防护措施,生产过程中的火灾危害减少。本条同时考虑了国内现有工业建筑中同类厂房喷漆工段所占面积的比例,规定了在同时满足条文规定的三个条件时,其面积比例最大可为20%。
另外,生产过程中虽然使用或产生易燃、可燃物质,但是数量少,当气体全部放出或可燃液体全部气化也不会在同一时间内使整个厂房内任何部位的混合气体处于爆炸极限范围内,或即使局部存在爆炸危险、可燃物全部燃烧也不可能使建筑物起火,造成灾害。如机械修配厂或修理车间,虽然使用少量的汽油等甲类溶剂清洗零件,但不会因此而产生爆炸。所以,该厂房可以不按甲类厂房确定其防火要求,仍可以按戊类考虑。
二、一般情况下可不按物质火灾危险特性确定生产火灾危险性类别的最大允许量,参见表3.1.2。


表3.1.2列出了部分生产中常见的甲、乙类火灾危险性物品的最大允许量。本表仅供使用本条文时参考。现将其计算方法和数值确定的原则及应用本表应注意的事项说明如下:
1 厂房或实验室内单位容积的最大允许量
单位容积的最大允许量是非甲、乙类厂房或实验室内使用甲、乙类火灾危险性物品的两个控制指标之一。厂房或实验室内使用甲、乙类火灾危险性物品的总量同其室内容积之比应小于此值。即:

下面按甲、乙类危险物品的气、液、固态三种情况分别说明其数值的确定。
1) 气态甲、乙类火灾危险性物品
一般可燃气体检测报警装置的报警控制值是该可燃气体爆炸下限的25%
,当空间内的空气与可燃气体的混合气体浓度达到这个值时就发出报警。因此,当厂房及实验室内使用的可燃气体同空气所形成的混合性气体不超过爆炸下限的5%时,可不按甲、乙类火灾危险性划分。本条采用5%这个数值还考虑到,在一个较大的厂房及实验室内,可能存在可燃气体扩散不均匀的现象,会形成局部高浓度而引发爆炸的危险。假设该局部空间占整个空间的20%
,则有:25%×20%=5%。
另外,5%这个数值的确定还参考了前苏联有关建筑设计消防法规的规定。
由于生产中使用或产生的甲、乙类可燃气体的种类较多,在本表中不可能全部列出。对于爆炸下限小于10%的甲类可燃气体取1L/m³为单位容积的最大允许量,是采取了几种甲类可燃气体计算结果的平均值(如乙炔的计算结果是0.75L/m³,甲烷的计算结果为2.5/Lm³)。同理,对于爆炸下限大于等于10%的乙类可燃气体,取5L/m³为单位容积的最大允许量。对于助燃气体(如氧气、氯气、氟气等)单位容积的最大允许限量的数值确定,参考了前苏联、日本等国家的有关消防法规。
2) 液态甲、乙类火灾危险性物品。
在厂房或实验室内少量使用易燃易爆甲、乙类火灾危险性物品,要考虑其全部挥发后弥漫在整个厂房或实验室内,同空气的混合比是否低于爆炸下限的5%。低者则可不按甲、乙类火灾危险性进行确定。对于任何一种甲、乙类火灾危险性液体,其单位体积(L)全部挥发后的气体体积可按下式进行计算:
式中:V——气体体积(L) ;
B——液体比重;
M——挥发气气体密度(kg/L)。
此公式引自美国消防协会《美国防火手册》 (Fire Protection
Handbook,NFPA) ,原公式为每加仑液体产生的挥发气气体体积:

公式(2)中液体的比重,以水的比重为1;挥发性气体的密度,以空气的密度为1;V表示挥发气的气体体积,单位为ft3。公式(1)为公式(2)换算为公制单位后的表达式。
对于液态的强氯化剂等甲、乙类物品的数值的确定,参照了前苏联、日本等国家的有关法规。
3) 固态(包括粉状)甲、乙类火灾危险性物品
对于金属钾、金属钠,黄磷、赤磷、赛璐珞板等固态甲、乙类火灾危险性物品和镁粉、铝粉等乙类火灾危险性物品的单位容积的最大允许量,参照了国外有关消防法规的规定。
2 厂房或实验室等室内空间最多允许存放的总量
对于容积较大的厂房或实验室等,单凭房间内“单位容积的最大允许量”一个指标来控制是不够的。有时,尽管这些厂房或实验室等室内空间单位容积的最大允许量不超过规定,也可能会相对集中放置较大量的甲、乙类火灾危险性物品,而这些物品发生火灾后常难以控制。在本表中规定了最大允许存放甲、乙类火灾危险性物品总量的指标,这些数值的确定参照了美国、日本及前苏联等国家的有关消防法规的规定,并考虑我国的实际情况。例如,表中关于汽油、丙酮、乙醚等闪点低于28℃的甲类液体,最大允许总量确定为100L,参照了现行国家标准《手提式灭火器通用技术条件》中1支灭火器(18B)灭火试验所能控制的汽油量(108L)。这个数据同国外有关消防规范规定的数据基本吻合。在美国消防协会的《防火手册》中,还规定在9m范围以内,灭火器扑救这类火灾时的能力不应小于40B
(40为灭火器扑救B类火灾的性能级别)。这些与我国规定灭火时要求2支水枪控制火灾的基本原则一致。
3 注意事项
在应用本条进行计算时,如厂房或实验室等室内空间的危险物品种类在两种或两种以上,原则上要以火灾危险较大、两项控制指标要求较严格的物品为基础计算确定。
3.1.3 本条规定了储存物品的火灾危险性分类原则。
一
本规范将生产和储存物品的火灾危险性分类分别列出,是因为生产和储存物品的火灾危险性既有相同之处,又有所区别。如甲、乙、丙类液体在高温、高压生产过程中,其温度往往超过液体本身的自燃点,当其设备或管道损坏时,液体喷出就会起火。有些生产的原料、成品的火灾危险性较低,但当生产条件发生变化或经化学反应后产生了中间产物则可能增加其火灾危险性。例如,可燃粉尘静止时的火灾危险性较小,但在生产过程中,粉尘悬浮在空气中并与空气形成爆炸性混合物,遇火源则可能爆炸起火,而这类物品在储存时就不存在这种情况。与此相反,桐油织物及其制品,如堆放在通风不良地点,受到一定温度作用时,则会缓慢氧化、积热不散而自燃起火,因而在储存时其火灾危险性较大,而在生产过程中则不存在此种情形。储存物品的分类方法主要依据物品本身的火灾危险性,参照本规范生产的火灾危险性分类,并吸收仓库储存管理经验和参考《危险货物运输规则》划分的。
1
甲类储存物品的划分,主要依据《危险货物运输规则》中Ⅰ级易燃固体、Ⅰ级易燃液体、Ⅰ级氧化剂、Ⅰ级自燃物品、Ⅰ级遇水燃烧物品和可燃气体的特性确定。这类物品易燃、易爆,燃烧时还放出大量有害气体。有的遇水发生剧烈反应,产生氢气或其他可燃气体,遇火燃烧爆炸;有的具有强烈的氧化性能,遇有机物或无机物极易燃烧爆炸;有的因受热、撞击、催化或气体膨胀而可能发生爆炸,或与空气混合容易达到爆炸浓度,遇火而发生爆炸。
2
乙类储存物品的划分,主要依据《危险货物运输规则》中Ⅱ级易燃固体、Ⅱ级易燃烧体、Ⅱ级氧化剂、助燃气体、Ⅱ级自燃物品的特性确定。这类物品的火灾危险性仅次于甲类。
3
丙、丁、戊类储存物品的划分,主要依据实际仓库调查和储存管理情况确定。
丙类储存物品包括可燃固体物质和闪点大于等于60℃的可燃液体,其特性是液体闪点较高、不易挥发,火灾危险性比甲、乙类液体要小些。可燃固体在空气中受到火焰和高温作用时能发生燃烧,即使火源拿走,仍能继续燃烧。
丁类储存物品指难燃烧物品,其特性是在空气中受到火焰或高温作用时,难起火、难燃或微燃,将火源拿走,燃烧即可停止。
戊类储存物品指不燃烧物品,其特性是在空气中受到火焰或高温作用时,不起火、不微燃、不碳化。
二
表3.1.3列举了一些常见储存物品的火灾危险性分类,供设计时参考。

3.1.4
本条规定了同一座仓库或其中同一防火分区内存在多种火灾危险性的物质时,确定该建筑或区域火灾危险性的原则。
一个防火分区内存放多种可燃物时,火灾危险性分类原则应按其中火灾危险性大的确定。这在美国等国家的标准中也有类似规定。当数种火灾危险性不同的物品存放在一起时,其耐火等级、允许层数和允许面积均要求按最危险者的要求确定。如同一座仓库存放有甲、乙、丙三类物品,其仓库就需要按甲类储存仓库的要求设计,即采用单层,耐火等级应为一、二级,每座仓库最大允许占地面积为180~750m²。
此外,根据1990年4月10日公安部令第6号《仓库防火安全管理规则》第十九条:甲、乙类物品和一般物品以及容易相互发生化学反应或者灭火方法不同的物品,必须分间、分库储存,并在醒目处标明储存物品的名称、性质和灭火方法。因此,为有利于安全和便于管理,同一座仓库或其中同一个防火分区内,应尽量储存一种物品。如有困难,可将数种物品存放在一座仓库或同一个防火分区内,但不允许性质相互抵触或灭火方法不同的物品存放在一起,并且在存储过程中采取分区域布置。
3.1.5
丁、戊类物品本身虽属难燃烧或不燃烧物质,但其很多包装是可燃的木箱、纸盒、泡沫塑料等。据调查,有些仓库内的可燃包装物,多者在100~300kg/m²,少者也有30~50kg/m²。因此,这两类仓库,除考虑物品本身的燃烧性能外,还要考虑可燃包装的数量,在防火要求上应较丁、戊类仓库严格。在执行本条时,应注意有些包装物与被包装物品的重量比虽然不满足本条的规定,但包装物(如泡沫塑料等)的单位体积重量较小,极易燃烧且初期燃烧速率较快、释热量大,如仍然按照丁、戊类仓库来确定则可能出现其与实际火灾危险性不符的情况。因此,在这种情况下还需要进一步根据具体情形进行论证分析,提出可信的确定依据,并采取相应的技术措施。