饮食建筑设计标准
编号:JGJ64-2017
颁布时间:2018/2/1
标准级别:行业标准
是否常用:是
是否有效:现行有效
分类:特殊场所建筑防火
4.1 一般规定
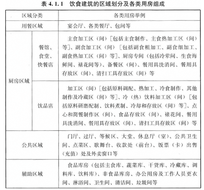
4.1.1 饮食建筑的功能空间可划分为用餐区域、厨房区域、公共区域和辅助区域等四个区域。区域的划分及各类用房的组成宜符合表4.1.1的规定。
注:1 厨房专间、冷食制作间、餐用具洗消间应单独设置。 2 各类用房可根据需要增添、删减或合并在同一空间。4.1.2 用餐区域每座最小使用面积宜符合表4.1.2的规定。

注:快餐店每座最小使用面积可以根据实际需要适当减少。4.1.3 附建在商业建筑中的饮食建筑,其防火分区划分和安全疏散人数计算应按现行国家标准《建筑设计防火规范》GB 50016中商业建筑的相关规定执行。4.1.4 厨房区域和食品库房面积之和与用餐区域面积之比宜符合表4.1.4的规定。

注:1 表中所示面积为使用面积。 2 使用半成品加工的饮食建筑以及单纯经营火锅、烧烤等的餐馆,厨房区域和食品库房面积之和与用餐区域面积之比可根据实际需要确定。4.1.5 位于二层及二层以上的餐馆、饮品店和位于三层及三层以上的快餐店宜设置乘客电梯;位于二层及二层以上的大型和特大型食堂宜设置自动扶梯。4.1.6 建筑物的厕所、卫生间、盥洗室、浴室等有水房间不应布置在厨房区域的直接上层,并应避免布置在用餐区域的直接上层。确有困难布置在用餐区域直接上层时应采取同层排水和严格的防水措施。4.1.7 用餐区域、厨房区域、食品库房等用房应采取防鼠、防蝇和防其他有害动物及防尘、防潮、防异味、通风等有效措施。4.1.8 用餐区域、公共区域和厨房区域的楼地面应采用防滑设计,并应满足现行行业标准《建筑地面工程防滑技术规程》JGJ/T 331中的相关要求。4.1.9 位于建筑物内的成品隔油装置,应设于专门的隔油设备间内,且设备间应符合下列要求: 1 应满足隔油装置的日常操作以及维护和检修的要求; 2 应设洗手盆、冲洗水嘴和地面排水设施; 3 应有通风排气装置。4.1.10 使用燃气的厨房设计应符合现行国家标准《城镇燃气设计规范》GB 50028的相关规定。4.1.11 餐饮建筑应进行无障碍设计,并应符合现行国家标准《无障碍设计规范》GB 50763的规定。
条文说明4.1 一般规定4.1.1 结合国内的实践,为便于建筑空间的布局、人流和食品流线的组织以及食品安全防范的设计,本标准将饮食建筑划分为用餐、厨房、公共和辅助四个区域,每个区域有相关的功能区和用房组成。4.1.2 用餐区域每座最小使用面积指标要求是根据目前常用餐厅内的桌椅尺寸、间距与布局方式、厅内各种通道及必须的空间宽度,做出各种不同规模、不同使用要求、不同布置形式的餐厅方案,从中选择较低指标确定的。设计方案所采用的各项参数为: 1 厅内家具尺寸: 8人圆桌:直径1.30m 10人圆桌:直径1.50m 12人圆桌:直径1.80m 4人方桌:0.85m×0.85m(餐馆餐厅用),0.75m×0.75m(快餐店餐厅用),(0.80~0.9)m×1.20m(火锅店、烧烤店餐厅用) 6人条桌:0.80m×1.50m(中餐厅或饮品店餐厅用),0.90m×1.60m(西餐厅用) 西餐厅4人厢座:1.50m×1.80m 饮品店餐厅4人厢座:1.20m×1.60m 2 桌间距离与厅内道路宽度: 正面布置:桌边至桌边,仅就餐者通行时1.45m; 桌边至桌边,有服务员通行时1.80m; 桌边至桌边,有小车通行时2.10m; 桌边至墙边,仅就餐者通行时0.90m; 桌边至墙边,有服务员通行时1.35m。 斜向布置:桌角至桌角,仅就餐者通行时0.90m; 桌角至桌角,有服务员通行时1.30m; 桌角至桌角,有小车通行时1.50m; 桌角至墙边,仅就餐者通行时0.70m; 桌角至墙边,有服务员通行时1.10m。 厢座外缘至斜向布置的桌角,仅就餐者通行时0.90m; 厢座外缘至斜向布置的桌角,有服务员通行时1.30m; 厢座外缘至斜向布置的桌角,有小车通行时1.50m。 采用以上参数,结合用餐区域常用的开间、跨度确定各种形式、各种规模的用餐区域每座使用面积为0.84m²座~2.00m²/座。 从加拿大《建筑设计资料集成》中的餐馆部分查到,餐厅每座使用面积0.88m²/座~1.16m²/座;从日本建筑学会的《建筑设计资料集成》中查到,餐馆的人均使用面积为0.80m²/座~1.40m²/座。 再根据现有餐馆、饮品店的实例调查和分析所收集到的一些单位设计资料可以看出,各类餐馆、饮品厅的每座面积数均较原规范有所提高(数值在1.10m²/座~4.00m²/座),很多家餐馆的每座面积数平均值已超过2.00m²/座,这其中不包括规模稍大的餐馆设置包间,有的包间内设卡拉OK、休息用沙发,环境舒适,每座面积数更高。火锅店、烧烤店端送或手推车运送量大,走道宽度1.0m以上最好,桌面由于火锅和烧烤炉占用较大,四人桌一般需要(0.80m~0.90m)×1.20m左右。自助餐厅中顾客需要经常起身走动盛取食物,餐桌与餐桌、餐桌与餐台之间必须有足够宽的通道。餐厅的其他设施所占空间约0.1m²/座,因此将餐馆的每座最小使用面积定为1.3m²/座。 饮品店类的酒吧、茶馆、咖啡厅等一般室内环境优雅,桌椅布置舒适,若设置音乐茶座或其他功能时,可达到1.5m²/座~1.7m²/座。 快餐店、食堂用餐讲求效率,座位布置较为紧凑,同时也考虑快餐取餐及食堂排队的前部空间约占0.11m²/座,因此确定为1.0m²/座。日本建筑学会的《建筑设计资料集成》最低0.8m²/座的指标,有些偏小。实际考察国内的快餐店,一般条件也相对舒适,尤其西式快餐店如肯德基、麦当劳,座位布置更为宽松,还有局部留出儿童活动场地,因此指标相对高些。 也有一些快餐店座位布置紧凑,指标可能略小,但标准条文用词为“宜符合”,放宽了要求,设计者可以适当调整参数。考虑人们生活水平的提高,对舒适度的要求也相应提高,不适合再降低标准,如指标过小,消防的疏散人数统计会过多,导致楼梯宽度增加,变相提高建设成本。实际绝大部分快餐店的指标高于日本的最低参数。 本标准仅规定每座最小使用面积,随着经济发展、社会进步和人民生活水平的提高,就餐者对就餐环境的要求也相应提高,有条件者可高出此要求。4.1.3 附建在商业建筑中的饮食建筑,在同等条件下,按照本标准第4.1.4条厨房区域和食品库房面积之和与用餐区域面积之比计算的用餐区域人员密度,与作为商店使用时按照《建筑设计防火规范》GB 50016-2014中规定的人员密度计算方法确定的疏散人数基本一致。由于附建在商业建筑中的饮食建筑所在位置、面积、业态等随着商业经营策略调整经常变更,在保证人民生命财产安全前提下,综合考虑商业经营的实际需求,防火分区划分和安全疏散人数计算按照《建筑设计防火规范》GB 50016-2014中商业建筑的相关规定执行。4.1.4 原规范中餐馆餐厨比为1:1,其中厨房包括辅助部分的内容,在实地调查及设计实践中,认为厨房部分面积偏大。 随着社会经济的发展、技术的进步,厨房设备、市场供求、物流方式等方面都在发生变化,由此带来厨房的加工、储藏等方面也相应变化。例如,净菜上市使厨房的副食粗加工面积可以适当减少;粮油市场开放,供应商可随时送货上门,使储存这类物品的库房面积也相应减少;冷库的设计多采用成品组装冷库,或规模较小的餐馆采用冷柜储藏,免去了建筑冷库的附设机房、温度控制和防潮、保温等构造所需要的面积;现代化的厨具设备,可使主、副食的加工制作分别在一个空间内完成,仅从流程上分开,利用操作台、柜作分隔,或立体布局,充分利用空间,减少了分隔成小间所占用的走廊面积和墙体面积;能源的改革,以气代煤或以电(油)代煤,又可以取消烧火间的面积。许多餐馆的养生池设置于餐馆的大厅内,中央厨房、快餐配送等也都减少了厨房的面积。因此,厨房面积在相应减小的情况下,也能满足卫生和厨房工艺的要求。 实地调研的一些城市餐馆和对国内其他设计院的函调资料如下:深圳市的塔里木河大酒店餐厨比为1:0.15,巴乡缘为1:0.14,满廷芳为1:0.25,北来顺饭庄为1:0.64,一品小肥羊为1:0.19;厦门市的滨北牡丹酒店餐厨比为1:0.50,松柏牡丹酒店1:0.38,会展中心餐厅1:0.35,建发餐饮中心1:0.82,马可波罗酒店1:0.72;沈阳市的老八件餐馆(二部)餐厨比为1:0.38,辽宁大剧院餐厅1:0.78,商贸饭店中餐部1:0.50、西餐部1:1,稻香渔港酒店1:0.40,华北活鱼府1:0.30,丽都喜来登饭店中餐宴会厅1:0.68、韩国餐厅1:0.55,天宝大厦餐厅1:0.60,世腾宾馆1:1;北京实华饭店中餐部餐厨比约1:0.50;哈尔滨市的滨江酒楼餐厨比为1:0.55,会友轩1:0.30,福顺酒楼1:0.37,春庆酒楼1:0.34;重庆的哈尔滨饺子馆餐厨比为1:0.50,北方饺子城1:0.67,福掌柜川菜坊1:0.50,两江红火锅店1:0.50,乡村鸡快餐店1:0.57;原南海市枫丹白露中餐厅餐厨比为1:0.93;石家庄市康采广场1:0.94。以上餐厨比范围为1:0.14~1:1,平均值为1:0.50以下。 调查资料表明,各地餐馆的餐厨比均比原规范要求有所降低,且各地卫生监督部门对餐饮业餐厨比面积的要求也有所降低。 《中华人民共和国食品安全法》及《餐饮服务食品安全监督管理办法》颁布后,《餐饮业和集体用餐配送单位卫生规范》(卫监督发[2005]260号)、《食品安全管理体系食品链中各类组织的要求》GB/T 22000-2006、《餐饮服务食品安全操作规范》(国食药监食[2011]395号文件)及《餐饮服务许可审查规范》(国食药监食[2010]236号)中均提出了推荐的各类餐饮业场所布局要求,其中厨房面积相对于原规范减少很多。 以上文件颁布后,许多地区的食品卫生监督机构均作出适合自己城市和地区的餐饮业及食品卫生等方面的相应管理规定,有的直接引用上述相关规定的内容,有的规定了具体餐厨比: 天津市《餐饮业食品卫生管理办法》实施细则规定,正餐制售,建筑面积81m²~150m²,厨房的最小使用面积25m²以上,全项制售,建筑总面积151m²以上,厨房的最小使用面积50m²以上; 原《南海市餐饮业设施及卫生要求》中规定,经营大中型饭店,食品加工场所与餐厅的面积比应当不小于1:2(即餐厨比为1:0.5); 《沈阳市小型餐饮业卫生管理办法》中规定,灶间与餐厅比例不小于2:3(即餐厨比为1:0.67); 《北京市小型餐饮业生产经营场所及设施卫生标准》中规定餐厅、厨房、库房面积的比例应为1:0.8:0.2(即餐厨比为1:1)。 卫生系统有关参考资料中有涉及餐厨比问题的,如:《中国卫生工程学》2003年11月第2卷第4期《食堂及饭店建筑设计卫生审查要点》一文中指出,餐厅与厨房的面积比例应保持在(1.2~1.5):1(即餐厨比为1:0.83~1:0.67)。 从以上资料分析,各地区卫生监督部门对餐厨面积比例中厨房面积的要求均有所降低。 本标准规定的厨房区域和食品库房面积之和与用餐区域面积的比例参考以上内容作出规定,同时也允许使用半成品加工的饮食建筑及单纯经营火锅、烧烤的餐馆厨房面积有所减少。厨房的面积也可以根据实际需要增加。 调研中发现,对于服务人数大于5000人的食堂,多数具有以下特点:厨房分组、分层设置;餐厅分层设置;同时还设有特色餐饮的小型厨房、档口,分散了厨房和餐厅部分的面积,其服务的人数对饮食建筑各类参数的确定无明显影响。故特大型食堂厨房区域和食品库房面积之和与用餐区域面积之比在大型食堂的基础上无特殊要求。4.1.7 为了保证食品的卫生,饮食建筑的用餐区域、厨房区域、食品库房等相关用房应在门窗、洞口、缝隙、地面、墙身、排水口等部位分别做好防老鼠、蟑螂、苍蝇和其他有害动物及防尘、防潮、防异味、通风等有效措施。 《餐饮服务食品安全操作规范》(国食药监食[2011]395号)也强调了厨房区域、食品库房以下部位的做法,如地面应用无毒、无异味、不透水、不易积垢、耐腐蚀和防滑的材料铺设,且平整、无裂缝;墙壁应采用无毒、无异味、不透水、不易积垢、平滑的浅色材料构筑;门、窗应装配严密,与外界直接相通的门和可开启的窗应设有易于拆洗且不生锈的防蝇纱网或设置空气幕,与外界直接相通的门和各类厨房专间的门应能自动关闭;室内窗台向室内倾斜45°或采用无窗台结构;顶棚应选用无毒、无异味、不吸水、不易积垢、耐腐蚀、耐温、浅色材料涂覆或装修,顶棚与横梁或墙壁结合处有一定弧度(曲率半径在30mm以上),应易于清扫,能防止害虫隐匿和灰尘积聚,避免长霉或建筑材料脱落。4.1.9 设置专门的隔油设备间,可以减少异味、污物对建筑物室内环境卫生的影响。