火灾自动报警系统施工及验收标准
编号:GB50166-2019
颁布时间:2020/3/1
是否常用:是
是否有效:现行有效
分类:消防设施
5 系统检测与验收
5.0.1 系统竣工后,建设单位应组织施工、设计、监理等单位进行系统验收,验收不合格不得投入使用。
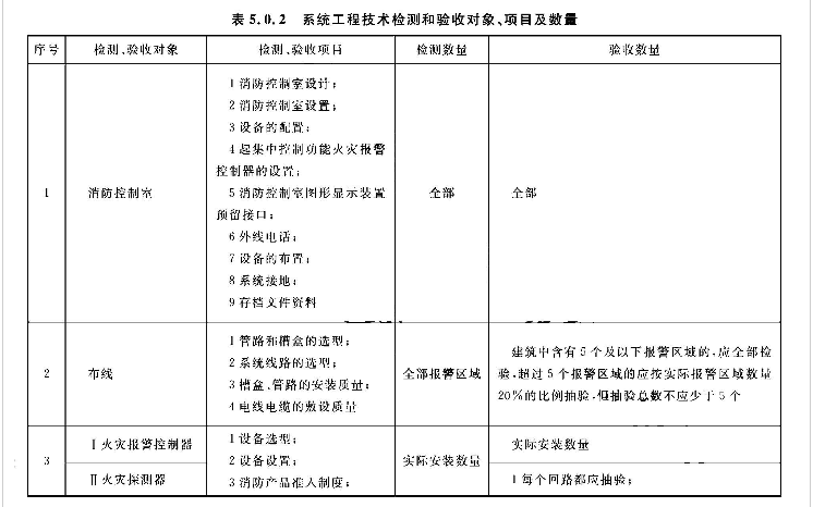
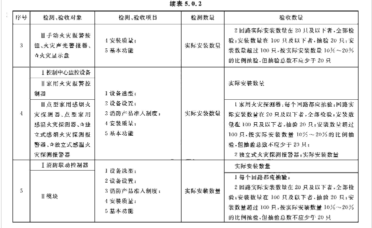
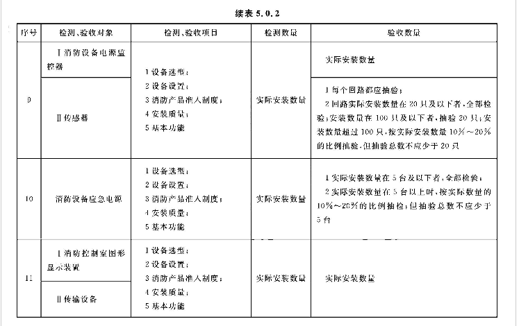
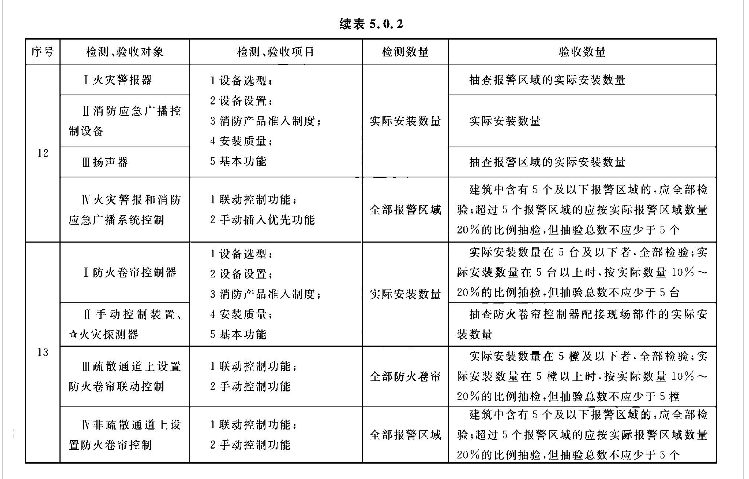
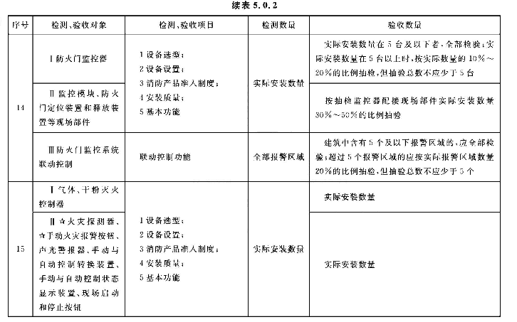
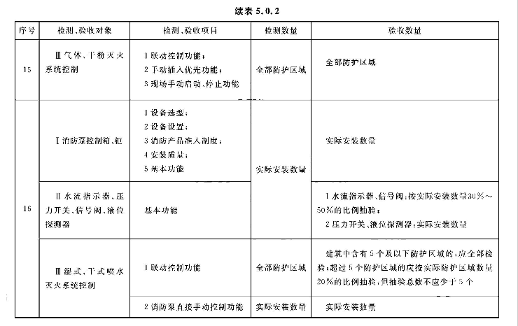
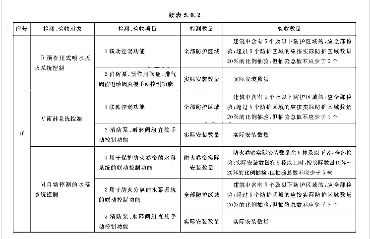
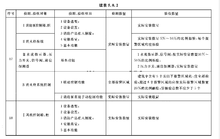
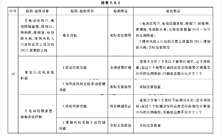
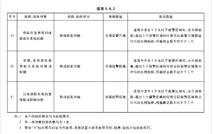
5.0.2 系统的检测、验收应按表5.0.2所列的检测和验收对象、项目及数量,按本标准第3章、第4章的规定和附录E中规定的检查内容和方法进行,按本标准附录E的规定填写记录。
5.0.3 系统检测、验收时,应对施工单位提供的下列资料进行齐全性和符合性检查,并按附录E的规定填写记录:
1 竣工验收申请报告、设计变更通知书、竣工图;
2 工程质量事故处理报告;
3 施工现场质量管理检查记录;
4 系统安装过程质量检查记录;
5 系统部件的现场设置情况记录;
6 系统联动编程设计记录;
7 系统调试记录;
8 系统设备的检验报告、合格证及相关材料。
5.0.4 气体灭火系统、防火卷帘系统、自动喷水灭火系统、消火栓系统、防烟排烟系统、消防应急照明和疏散指示系统及其他相关系统的联动控制功能检测、验收应在各系统功能满足现行相关国家技术标准和系统设计文件规定的前提下进行。
5.0.5 根据各项目对系统工程质量影响严重程度的不同,应将检测、验收的项目划分为A、B、C三个类别:
1 A类项目应符合下列规定:
1)消防控制室设计符合现行国家标准《火灾自动报警系统设计规范》GB50116的规定;










2)消防控制室内消防设备的基本配置与设计文件和现行国家标准《火灾自动报警系统设计规范》GB50116的符合性;
3)系统部件的选型与设计文件的符合性;
4)系统部件消防产品准入制度的符合性;
5)系统内的任一火灾报警控制器和火灾探测器的火灾报警功能;
6)系统内的任一消防联动控制器、输出模块和消火栓按钮的启动功能;
7)参与联动编程的输入模块的动作信号反馈功能;
8)系统内的任一火灾警报器的火灾警报功能;
9)系统内的任一消防应急产播控制设备和广播扬声器的应急广播功能;
10)消防设备应急电源的转换功能;
11)防火卷帘控制器的控制功能;
12)防火门监控器的启动功能;
13)气体灭火控制器的启动控制功能;
14)自动喷水灭火系统的联动控制功能,消防水泵、预作用阀组、雨淋阀组的消防控制室直接手动控制功能;
15)加压送风系统、排烟系统、电动挡烟垂壁的联动控制功能,送风机、排烟风机的消防控制室直接手动控制功能;
16)消防应急照明及疏散指示系统的联动控制功能;
17)电梯、非消防电源等相关系统的联动控制功能;
18)系统整体联动控制功能。
2 B类项目应符合下列规定:
1)消防控制室存档文件资料的符合性;
2)本标准第5.0.3条规定资料的齐全性、符合性;
3)系统内的任一消防电话总机和电话分机的呼叫功能;
4)系统内的任一可燃气体报警控制器和可燃气体探测器的可燃气体报警功能;
5)系统内的任一电气火灾监控设备(器)和探测器的监控报警功能;
6)消防设备电源监控器和传感器的监控报警功能。
3 其余项目均应为C类项目。
5.0.6 系统检测、验收结果判定准则应符合下列规定:
1 A类项目不合格数量为0、B类项目不合格数量小于或等于2、B类项目不合格数量与C类项目不合格数量之和小于或等于检查项目数量5%的,系统检测、验收结果应为合格;
2 不符合本条第1款合格判定准则的,系统检测、验收结果应为不合格。
5.0.7 各项检测、验收项目中有不合格的,应修复或更换,并应进行复验。复验时,对有抽验比例要求的,应加倍检验。