火灾自动报警系统施工及验收标准
编号:GB50166-2019
颁布时间:2020/3/1
是否常用:是
是否有效:现行有效
分类:消防设施
附录 D系统部件现场设置情况、控制类设备联动编程、消防联动控制器手动控制单元编码设置记录
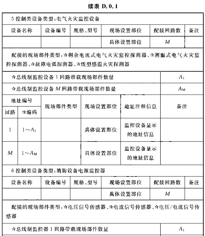
D.0.1 施工单位、调试单位技术人员应按表D.0.1的规定,逐一对每个系统设备填写设备设置情况记录,控制类设备采用字母、数字显示时,可以用字母、数字表示现场部件的设置部位信息,但在控制类设备附近的明显部位应设有现场部件具体设置部位对照表。
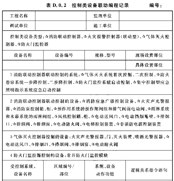
D.0.2 施工单位、调试单位技术人员应按表D.0.2的规定,逐一对每台消防联动控制器、火灾报警控制器(联动型)、气体灭火控制器、防火门监控器等具有联动编程功能的控制类设备填写联动编程记录。
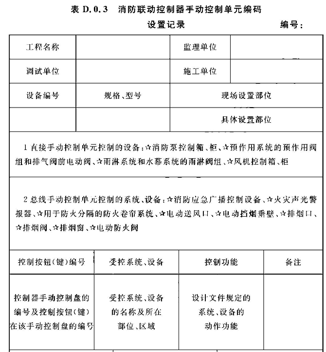
D.0.3 施工单位、调试单位技术人员应按表D.0.3的规定,逐一对每台消防联动控制器、火灾报警控制器(联动型)直接手动控制单元和总线手动控制单元的每个控制按钮、按键填写控制编码设置记录。
D.0.4 本附录各表中带有
标的项目为可选项,当系统部件类型或部件不涉及该项内容时,记录不包括此项目内容。









