冷库施工及验收标准
编号:GB51440-2021
颁布时间:2021/6/28
是否常用:是
是否有效:现行有效
分类:特殊场所建筑防火
4.7 砌体工程
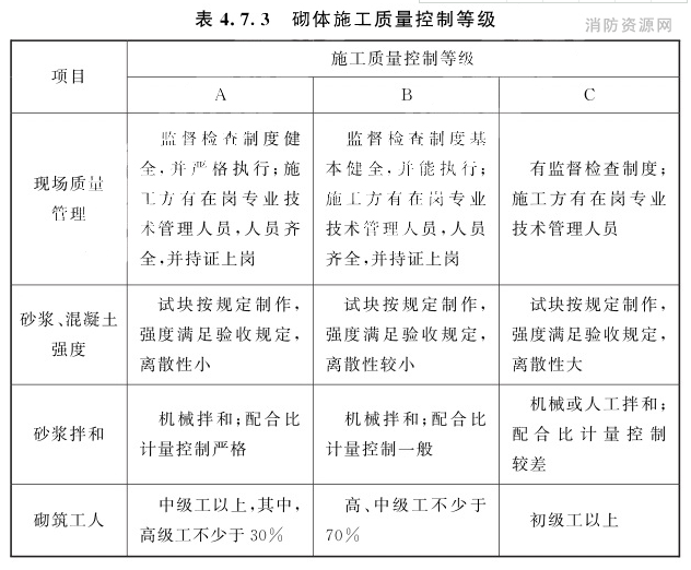
4.7.1 砌体工程所用的主要建筑材料应符合本标准第4.1节的有关要求。4.7.2 砌体工程的施工及验收除应执行本标准规定外,尚应符合现行国家标准《砌体结构工程施工质量验收规范》GB50203的有关规定。4.7.3 砌体施工质量控制等级应分为三级,并应按表4.7.3划分。冷库工程的砌体施工质量应符合设计要求,当设计无具体要求时不应低于B级。
4.7.4 冷间内及有冻胀环境条件的区域,地面以下或防潮层以下的砌体,不应采用多孔砖。4.7.5 冷间内砖砌体应符合设计要求,当设计无具体要求时,砌体应使用抗冻性合格的墙体材料,承重墙砖砌体应采用强度等级不低于MU20的烧结普通砖,非承重墙砖砌体应采用强度等级不低于MU10的烧结普通砖。4.7.6 填充墙砌体砌筑,应在主体结构浇筑完成28d后,其承重主体结构检验批验收合格后开始砌筑;填充墙与承重主体结构间的空(缝)隙部位施工,应在填充墙砌筑14d后进行。4.7.7 砌筑烧结普通砖、烧结多孔砖、蒸压灰砂砖、蒸压粉煤灰砖砌体时,砖应提前1d~2d适度湿润,不得采用干砖或处于吸水饱和状态的砖砌筑,块体湿润程度宜符合下列规定: 1 烧结类块体的相对含水率宜为60%~70%; 2 混凝土多孔砖及混凝土实心砖不宜浇水湿润,但在气候干燥炎热的情况下,宜在砌筑前对其喷水湿润;蒸压加气混凝土砌块的含水率宜小于30%,其他非烧结类块体的相对含水率宜为40%~50%。4.7.8 冷间内砌筑砌体应采用水泥砂浆砌筑,强度等级应符合设计要求,且不应低于M7.5。4.7.9 现场拌制的砂浆应随拌随用,拌制的砂浆应在3h内使用完毕;当施工期间最高气温超过30℃时,应在2h内使用完毕。4.7.10 砌体砌筑的水平灰缝厚度和竖向灰缝宽度应正确,灰缝应横平竖直,厚薄均匀,水平灰缝厚度及竖向灰缝宽度应为10mm±2mm;灰缝的饱满度不得低于90%;竖向灰缝应采用挤浆或加浆方法,不得用水冲浆灌缝。4.7.11 处于低温环境下的库房墙砌体及与主体混凝土结构的连接应符合设计要求,当设计无具体要求时应符合下列规定: 1 墙砌体应沿框架柱全高每隔500mm放置2∮6拉结钢筋,拉结钢筋应沿墙体水平通长设置;2 墙砌体顶应与上部框架梁紧密结合,施工中墙顶与上部框架梁接触处可先留一定空隙,待砌体变形稳定后并至少间隔7d可采用一皮砖或配砖斜砌楔紧。4.7.12 填充墙与承重墙、柱、梁的连接钢筋,当采用化学植筋的连接方式时,应进行实体检测。锚固钢筋拉拔试验的轴向受拉非破坏承载力检验值应为6.0kN。抽检钢筋在检验值作用下应基材无裂缝、钢筋无滑移宏观裂损现象;持荷2min期间荷载值降低不应大于5%。4.7.13 冷库工程所用砌块的品种、强度等级应符合设计要求,并应规格一致;冷间内砌筑的墙体应注意保证冷库工程保温隔热层的整体连续性,不得损坏冷库工程隔汽层及保温层。4.7.14 设计要求的墙上孔洞、沟槽和预埋件,应在砌筑时预留出或埋设,位置应准确。冷库墙体砌筑完后,不得再行砍凿。