消防应急照明和疏散指示系统技术标准
编号:GB51309-2018
颁布时间:2019/3/1
是否常用:是
是否有效:现行有效
分类:消防设施
7 系统运行维护
7.0.1 系统投入使用前,应具有下列文件资料:1 检测、验收合格资料;
2 消防安全管理规章制度、灭火及应急疏散预案;
3 建、构筑物竣工后的总平面图、系统图、系统设备平面布置图、重点部位位置图;
4 各防火分区,楼层,隧道区间、地铁站厅或站台的疏散指示方案;
5 系统部件现场设置情况记录;
6 应急照明控制器控制逻辑编程记录;
7 系统设备使用说明书、系统操作规程、系统设备维护保养制度。
7.0.2 系统的使用单位应建立本标准第7.0.1条规定的文件档案,并应有电子备份档案。
7.0.3 应保持系统连续正常运行,不得随意中断。
7.0.4 系统应按本标准附录F规定的巡查项目和内容进行日常巡查,巡查的部位、频次应符合现行国家标准《建筑消防设施的维护管理》GB 25201的规定,并按本标准附录F的规定填写记录。巡查过程中发现设备外观破损、设备运行异常时应立即报修。
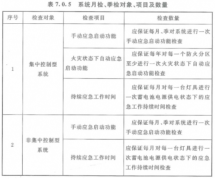
7.0.5 每年应按表7.0.5规定的检查项目、数量对系统部件的功能、系统的功能进行检查,并应符合下列规定:
1 系统的年度检查可根据检查计划,按月度、季度逐步进行;
2 月度、季度的检查数量应符合表7.0.5的规定;
3 系统部件的功能、系统的功能应符合本标准第5章的规定;
4 系统在蓄电池电源供电状态下的应急工作持续时间不符合本标准第3.2.4条第1款~第5款规定时,应更换相应系统设备或更换其蓄电池(组)。

条文说明7 系统运行维护
7.0.1、7.0.2 规定了系统日常使用维护必须具备的文件资料,系统的使用单位应按照有关规定建立系统日常运行、维护的技术档案,并应及时更新,为了便于便于对技术档案的检索、查询及保管,使用单位应对上述档案进行电子档备份。
7.0.3 系统正式投入使用后,用户单位应做好系统的日常管理维护工作,对出现故障的部件或线路应进行及时的维修或更换,不能随意切断系统的电源中断系统的运行。
7.0.4 系统的管理人员应按现行国家标准《建筑消防设施的维护管理》GB 25201中的要求进行系统巡查,并按附录F的规定填写记录。巡查过程中发现设备外观破损、设备运行异常时应立即报修。
7.0.5 每年应按表7.0.5规定的检查项目、数量对系统部件的功能、系统的功能进行检查,由于系统采用蓄电池(组)作为后备式电源,而蓄电池(组)在工作一定年限后,其化学物质活性的衰减会导致应急供电时间持续降低,因此在年检过程中发现灯具在蓄电池电源供电状态下的持续应急工作时间不符合本标准第3.2.4条第1款~第5款规定时,应立即更换相应设备或更换其电池,以确保灯具的持续应急工作时间满足规范要求。