消防应急照明和疏散指示系统技术标准
编号:GB51309-2018
颁布时间:2019/3/1
是否常用:是
是否有效:现行有效
分类:消防设施
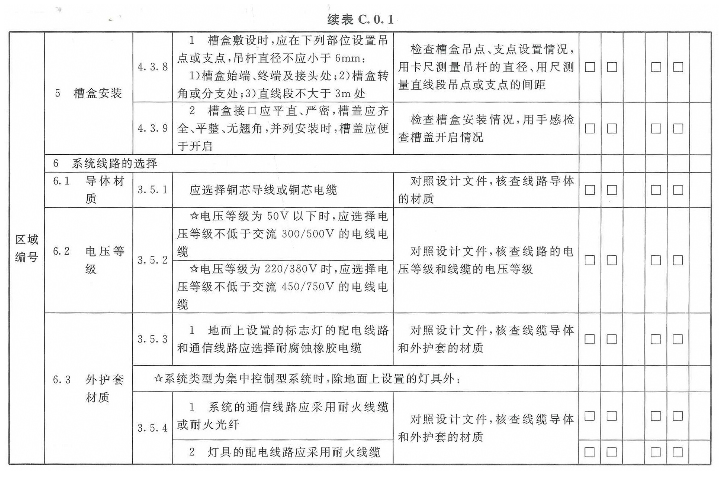
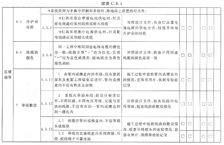
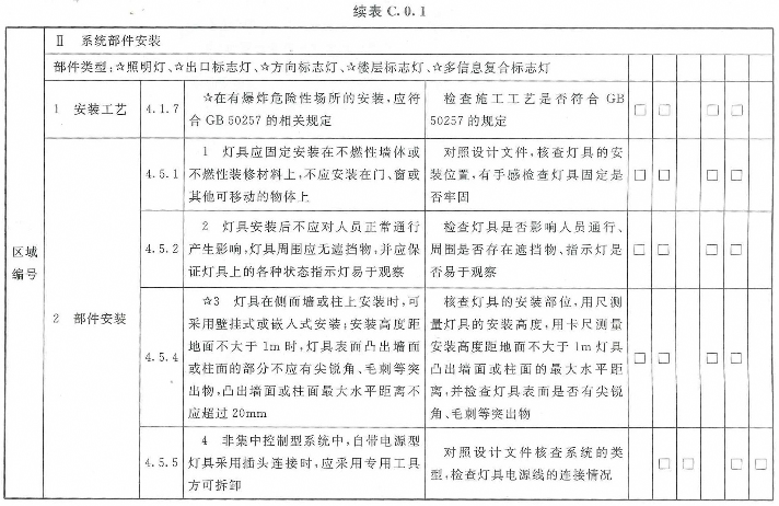
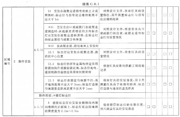
附录C 系统材料和设备进场检查、系统线路设计检查和安装质量检查记录














