消防应急照明和疏散指示系统技术标准
编号:GB51309-2018
颁布时间:2019/3/1
是否常用:是
是否有效:现行有效
分类:消防设施
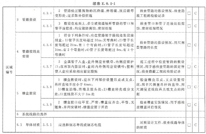
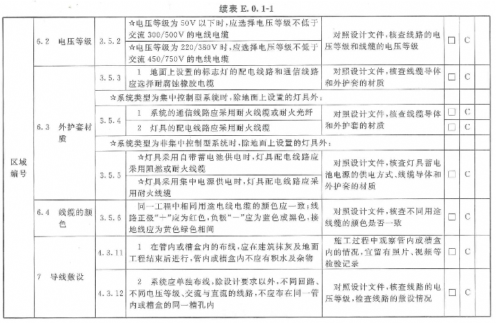
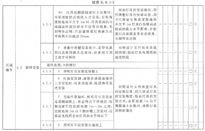
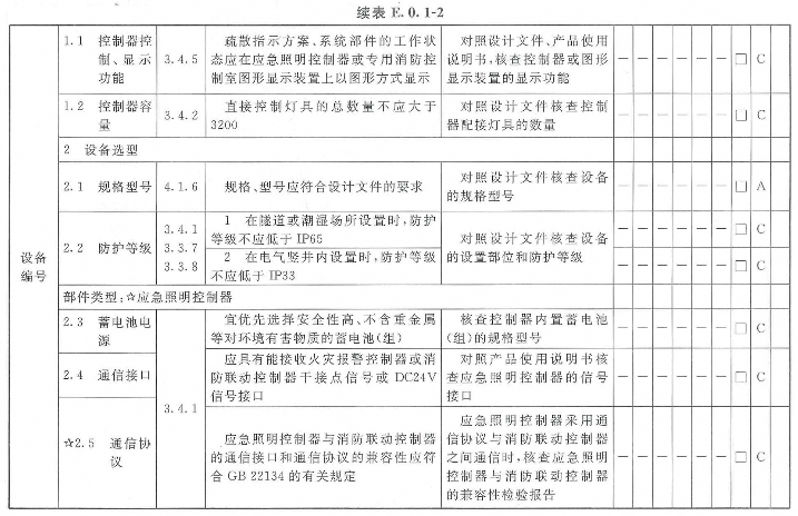
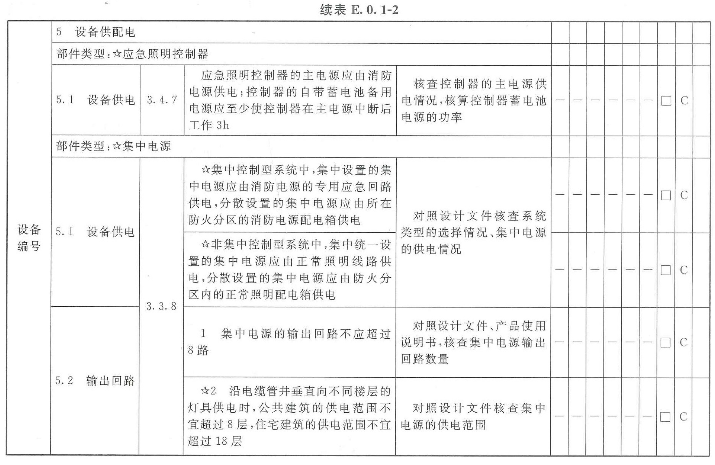
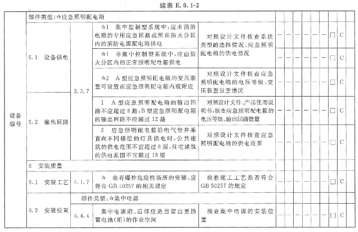
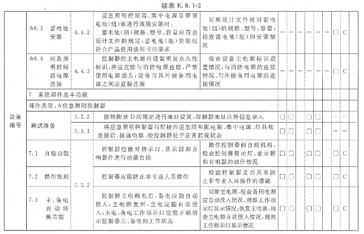
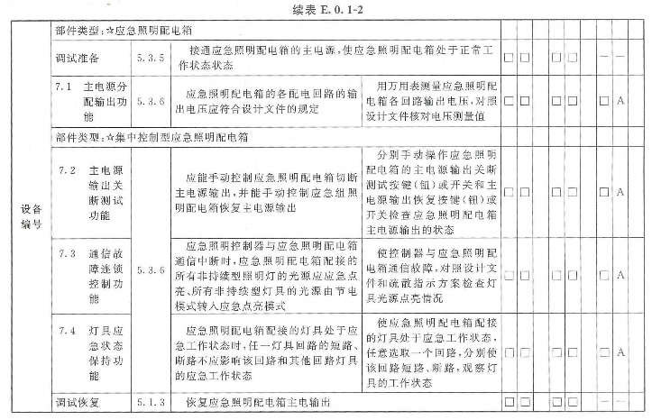
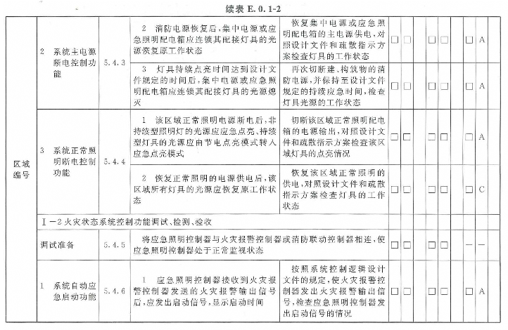
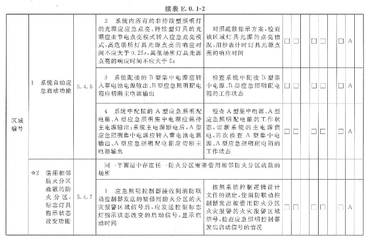
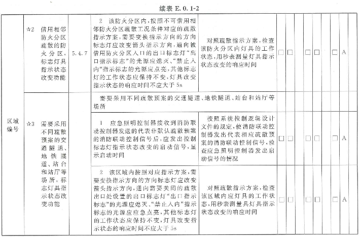
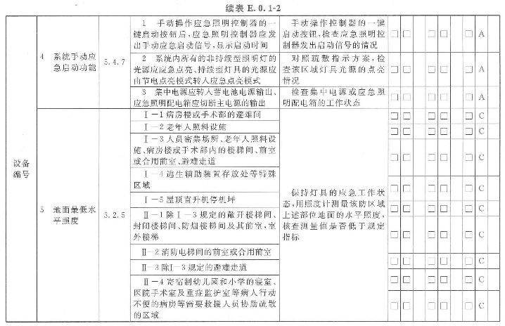
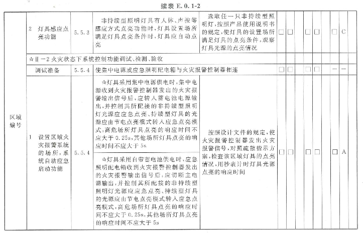
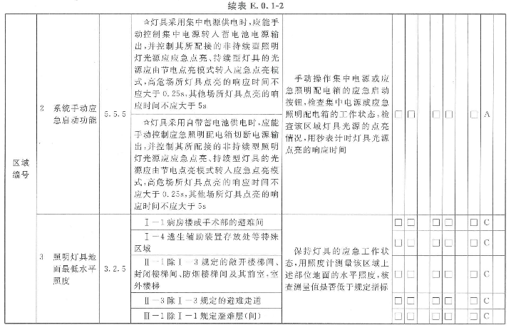
附录E 系统调试、工程检测、工程验收记录












































