消防控制室通用技术要求
编号:GB25506-2010
颁布时间:2011/1/10
是否常用:是
是否有效:现行有效
分类:消防安全管理
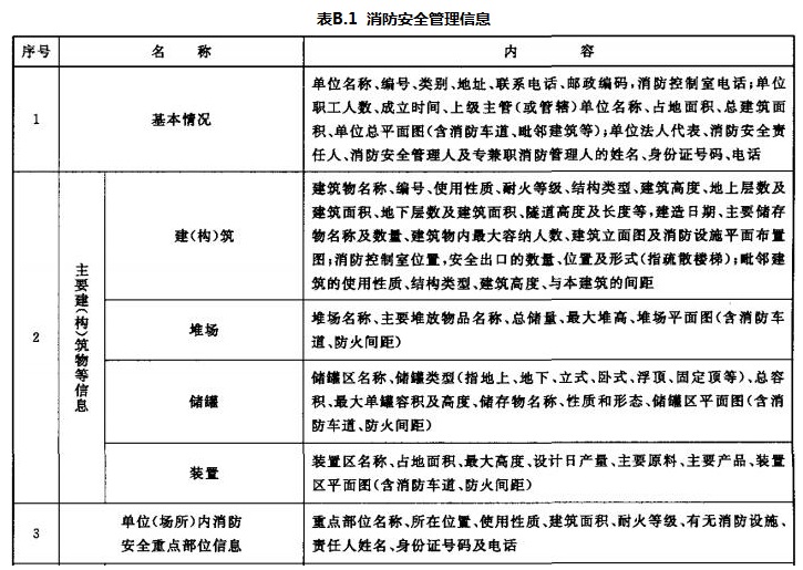
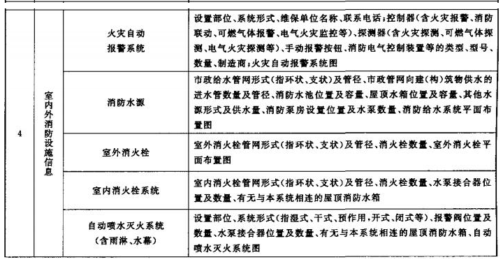
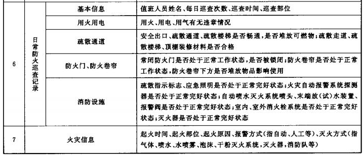
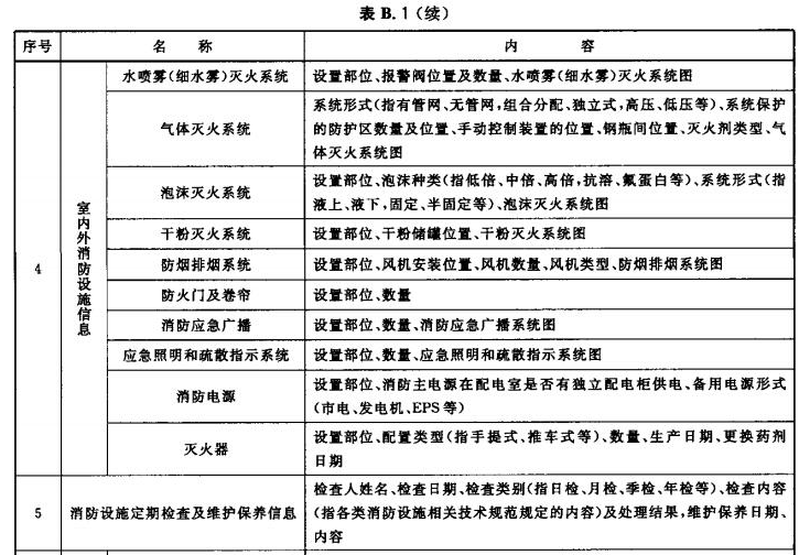
附录B
(规范性附录) 消防安全管理信息
消防安全管理信息内容应符合表B.1要求。


