建筑钢结构防火技术规范
编号:GB51249-20174.1
防火保护措施
钢结构的防火保护措施应根据钢结构的结构类型、设计耐火极限和使用环境等因素,按照下列原则确定:
1
防火保护施工时,不产生对人体有害的粉尘或气体;
2 钢构件受火后发生允许变形时,防火保护不发生结构性破坏与失效;
3
施工方便且不影响前续已完工的施工及后续施工;
4 具有良好的耐久、耐候性能。
4.1.2
钢结构的防火保护可采用下列措施之一或其中几种的复(组)合:
1 喷涂(抹涂)防火涂料;
2 包覆防火板;
3
包覆柔性毡状隔热材料;
4 外包混凝土、金属网抹砂浆或砌筑砌体。
4.1.3
钢结构采用喷涂防火涂料保护时,应符合下列规定:
1 室内隐蔽构件,宜选用非膨胀型防火涂料;
2
设计耐火极限大于1.50h的构件,不宜选用膨胀型防火涂料;
3
室外、半室外钢结构采用膨胀型防火涂料时,应选用符合环境对其性能要求的产品;
4 非膨胀型防火涂料涂层的厚度不应小于10mm;
5
防火涂料与防腐涂料应相容、匹配。
4.1.4 钢结构采用包覆防火板保护时,应符合下列规定:
1
防火板应为不燃材料,且受火时不应出现炸裂和穿透裂缝等现象;
2
防火板的包覆应根据构件形状和所处部位进行构造设计,并应采取确保安装牢固稳定的措施;
3
固定防火板的龙骨及黏结剂应为不燃材料。龙骨应便于与构件及防火板连接,黏结剂在高温下应能保持一定的强度,并应能保证防火板的包敷完整。
4.1.5
钢结构采用包覆柔性毡状隔热材料保护时,应符合下列规定:
1 不应用于易受潮或受水的钢结构;
2
在自重作用下,毡状材料不应发生压缩不均的现象。
4.1.6 钢结构采用外包混凝土、金属网抹砂浆或砌筑砌体保护时,应符合下列规定:
1
当采用外包混凝土时,混凝土的强度等级不宜低于C20;
2
当采用外包金属网抹砂浆时,砂浆的强度等级不宜低于M5;金属丝网的网格不宜大于20mm,丝径不宜小于0.6mm;砂浆最小厚度不宜小于25mm;
3
当采用砌筑砌体时,砌块的强度等级不宜低于MU10。
条文说明
4.1 防火保护措施
4.1.1
本条规定了钢结构防火保护措施的要求和选用原则。设计应立足于防火保护有效的前提下,针对现场具体条件,考虑构件的承载形式、空间位置及环境因素等,选择施工简便、易于保证施工质量的防火保护措施。
钢结构防火保护措施应和其他施工、作业相匹配。选用防火保护措施时,一方面应考虑不影响前续已完工的施工及后续施工,另一方面还应保证后续施工不影响防火保护的性能。例如,膨胀型防火涂料应与防腐底漆、防腐面漆相容(防腐涂料、防火涂料由里及外的顺序依次为:防腐底漆,防腐中间漆,膨胀型防火涂料,防腐面漆)。为了保证膨胀型防火涂料膨胀不受影响,防腐面漆不应过硬,构件外部应留有足够的膨胀空间,也不应包裹防火毡等。
4.1.2
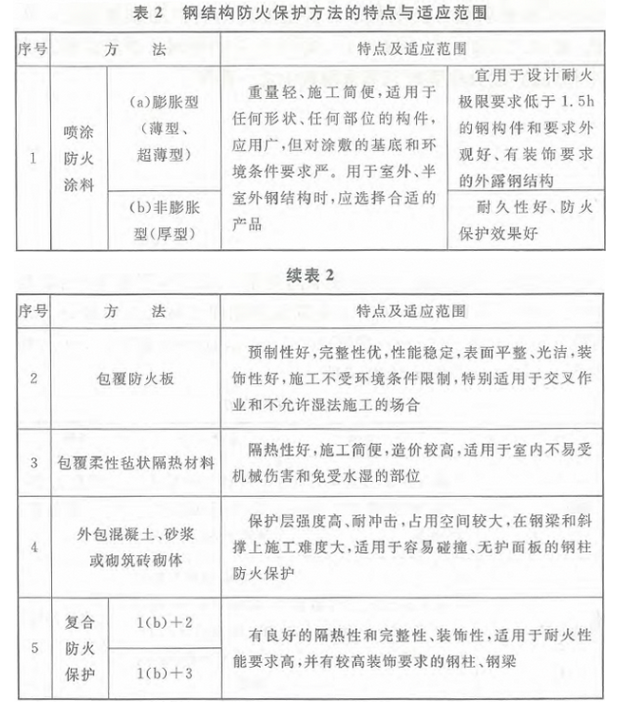
本条规定了可用于钢结构防火保护的常用措施。外包防火材料是绝大部分钢结构工程采用的防火保护方法。根据防火材料的不同,又可分为:喷涂(抹涂、刷涂)防火涂料,包覆防火板,包覆柔性毡状隔热材料,外包混凝土、砂浆或砌筑砖砌体,复合防火保护等,表2给出了这些方法的特点及适应范围。

(1) 喷涂(抹涂、刷涂)防火涂料:
在钢构件表面涂覆防火涂料,形成隔热防火保护层,这种方法施工简便、重量轻,且不受钢构件几何形状限制,具有较好的经济性和适应性。长期以来,喷涂防火涂料一直是应用最多的钢结构防火保护手段。早在20世纪50年代欧美、日本等国家就广泛采用防火涂料保护钢结构。20世纪80年代初期,国内开始在一些重要钢结构建筑中采用防火涂料保护,但防火涂料均为进口。1985年后国内研制了多种钢结构防火涂料,并已应用于很多重要工程中。为促进钢结构防火涂料生产、应用的标准化和规范化,国家先后颁布实施了《钢结构防火涂料应用技术规范》CECS24:90和《钢结构防火涂料》GB
14907—2002(代替原国家标准《钢结构防火涂料通用技术条件》GB
14907—1994),对促进钢结构防火涂料的开发、应用和质量检测监督产生了显著作用。
钢结构防火涂料的品种较多,根据高温下涂层变化情况分非膨胀型和膨胀型两大类(表3);另外,按涂层厚薄、成分、施工方法及性能特征不同可进一步分成不同类别。现行国家标准《钢结构防火涂料》GB
14907—2002根据涂层使用厚度将防火涂料分为超薄型(小于或等于3mm)、薄型(大于3mm,且小于或等于7mm)和厚型(大于7mm)防火涂料三种。

非膨胀型防火涂料,国内称厚型防火涂料,其主要成分为无机绝热材料,遇火不膨胀,其防火机理是利用涂层固有的良好的绝热性以及高温下部分成分的蒸发和分解等烧蚀反应而产生的吸热作用,来阻隔和消耗火灾热量向基材的传递,延缓钢构件升温。非膨胀型防火涂料一般不燃、无毒、耐老化、耐久性较可靠,适用于永久性建筑中的钢结构防火保护。非膨胀型防火涂料涂层厚度一般为7mm~50mm,对应的构件耐火极限可达到0.5h~3.0h。
非膨胀型防火涂料可分为两类:一类是以矿物纤维为主要绝热骨料,掺加水泥和少量添加剂、预先在工厂混合而成的防火材料,需采用专用喷涂机械按干法喷涂工艺施工;另一类是以膨胀蛭石、膨胀珍珠岩等颗粒材料为主要绝热骨料的防火涂料,可采用喷涂、抹涂等湿法施工。矿物纤维类防火涂料的隔热性能良好,但表面疏松,只适合于完全封闭的隐蔽工程,另外干式喷涂时容易产生细微纤维粉尘,对施工人员和环境的保护不利。目前在国内大量推广应用非膨胀型防火涂料主要为湿法施工:一是以珍珠岩为骨料,水玻璃(或硅溶胶)为黏结剂,属双组分包装涂料,采用喷涂施工;另一类是以膨胀蛭石、珍珠岩为骨料,水泥为黏结剂的单组分包装涂料,到现场只需加水拌匀即可使用,能喷也能抹,手工涂抹施工时涂层表面能达到光滑平整。水泥系防火涂料中,密度较高的品种具有优良的耐水性和抗冻融性。
膨胀型防火涂料,国内称超薄型、薄型防火涂料,其基料为有机树脂,配方中还含有发泡剂、阻燃剂、成碳剂等成分,遇火后自身会发泡膨胀,形成比原涂层厚度大数倍到数十倍的多孔碳质层。多孔碳质层可阻挡外部热源对基材的传热,如同绝热屏障。膨胀型防火涂料在一定程度上可起到防腐中间漆的作用,可在外面直接做防腐面漆,能达到很好的外观效果(在外观要求不是特别高的情况下,某些产品可兼作面漆使用)。采用膨胀型防火涂料时,应特别注意防腐涂料、防火涂料的相容性问题。膨胀型防火涂料在设计耐火极限不高于1.5h时,具有较好的经济性。目前国际上也有少数膨胀型防火涂料产品,能满足设计耐火极限3.0h的钢构件的防火保护需要,但是其价格较高。膨胀型防火涂料在近20年取得了很大的发展,在钢结构防火保护工程中的市场份额越来越大。图2为不同钢结构防火保护材料在英国的市场份额。
非膨胀型防火涂料为无机材料,耐久性、耐老化性能良好。膨胀型防火涂料中有机高分子成分高,耐老化问题可能较为突出,但由于膨胀型防火涂料在工程中的大量应用主要始于20世纪90年代中后期,目前这一问题还未引起足够重视。
(2) 包覆防火板:
采用防火板将钢构件包覆封闭起来,可起到很好的防火保护效果,且防火板外观良好、可兼做装饰,施工为干作业,综合造价有一定的优势,尤其适用于钢柱的防火保护。
防火板根据其密度可分为低密度、中密度和高密度防火板,根据其使用厚度可分为防火薄板、防火厚板两大类(表4)。表5列出了常用防火板的主要技术性能参数。


防火薄板有纸面石膏板、纤维增强水泥板、玻镁平板等,其密度为800kg/m³~1800kg/m³,使用厚度大多为6mm~15mm。这类板材的使用温度不大于600℃,不适用于单独作为钢结构的防火保护,常用作轻钢龙骨隔墙的面板、吊顶板以及钢梁、钢柱经非膨胀型防火涂料涂覆后的装饰面板。
防火厚板的特点是密度小、热传导系数小、耐高温(使用温度可达1000℃以上),其使用厚度可按设计耐火极限确定,通常在10mm~50mm之间,由于本身具有优良耐火隔热性,可直接用于钢结构防火,提高结构耐火时间。目前,比较成熟的防火厚板主要有硅酸钙防火板、膨胀蛭石防火板两种,这两种防火板的成分也基本上和非膨胀型防火涂料相近。防火厚板在美、英、日等国钢结构防火工程中已有大量应用。由于国内自主生产的防火厚板产品较少且造价较高,防火厚板目前在国内应用较少。
(3) 包覆柔性毡状隔热材料(简称柔性防火毡):
柔性毡状隔热材料主要有硅酸铝纤维毡、岩棉毡、玻璃棉毡等各种矿物棉毡。使用时,可采用钢丝网将防火毡直接固定于钢材表面。这种方法隔热性好、施工简便、造价低,适用于室内不易受机械伤害和免受水湿的部位。硅酸铝纤维毡的热传导系数很小[20℃时为0.034W/(m·℃),400℃时为0.096W/(m·℃),600℃时为0.132
w/(m·℃)],密度小(80 kg/m3~130kg/m3),化学稳定性及热稳定性好,又具有较好的柔韧性,在工程中应用较多。
(4) 外包混凝土、砂浆或砌筑砌体:
美国的纽约宾馆、英国的伦敦保险公司办公楼、上海浦东世界金融大厦的钢柱等均采用这种方法,国内石化工业钢结构厂房以前也曾采用砌砖方法加以保护。这种方法优点是强度高、耐冲击、耐久性好,缺点是要占用的空间较大。例如,用C20混凝土保护钢柱,其厚度为5cm~10cm才能达到1.5h~3.0h的耐火极限。另外,施工也较麻烦,特别在钢梁、斜撑上,施工十分困难。
(5)复合防火保护:
常见的复合防火保护做法有:在钢构件表面涂敷非膨胀防火涂料或采用柔性防火毡包覆,再用纤维增强无机板材、石膏板等作饰面板。这种方法具有良好的隔热性、完整性和装饰性,适用于耐火性能要求高,并有较高装饰要求的钢柱、钢梁。
(6)其他防火保护措施:
其他防火保护措施主要有:安装自动喷水灭火系统(水冷却法)、单面屏蔽法和在钢柱中充水等。
设置自动喷水灭火系统,既可灭火,又可降低火场温度、冷却钢构件,提高钢结构的耐火能力。采用这种方式保护钢结构时,喷头应采用直立型喷头,喷头间距宜为2.2m左右;保护钢屋架时,喷头宜沿着钢屋架、在其上方布置,确保钢屋架各杆件均能受到水的冷却保护。
单面屏蔽法的作用主要是避免杆件附近火焰的直接辐射的影响。其做法是在钢构件的迎火面设置阻火屏障,将构件与火焰隔开。如:钢梁下面吊装防火平顶,钢外柱内侧设置有一定宽度的防火板等。这种在特殊部位设置防火屏障措施有时不失为一种较经济的钢构件防火保护方法。
4.1.3 本条对钢结构防火涂料的选用作了规定。
1
非膨胀型防火涂料以膨胀蛭石、膨胀珍珠岩、矿物纤维等无机绝热材料为主,配以无机黏结剂制成,隔热性能、黏结性能良好且物理化学性能稳定、使用寿命长,具有较好的耐久性,应优先选用。但非膨胀型防火涂料的涂层强度较低、表面外观较差,更适宜用于隐蔽构件。
2
膨胀型防火涂料以有机高分子材料为主。随着时间的延长,这些有机材料可能发生分解、降解、溶出等不可逆反应,使涂料“老化”失效,出现粉化、脱落或膨胀性能下降。膨胀型防火涂料的大量应用主要在1990年后,目前尚无直接评价其老化速度及寿命标准的量化指标,只能从涂料的综合性能来判断其使用寿命的长短。不过有两点可以确定:一是非膨胀型防火涂料寿命比膨胀型防火涂料寿命长;二是涂料所处的环境条件越好,其使用寿命越长。所以本规范对膨胀型防火涂料的使用范围给予一定的限制。
3
室外、半室外钢结构的环境条件比室内钢结构更为严酷、不利,对膨胀型防火涂料的耐水性、耐冷热性、耐光照性、耐老化性要求更高。国内某大型体育场雨棚钢结构采用某膨胀型防火涂料,在10年后出现涂层老化、性能下降及脱落等现象。
4
非膨胀型防火涂料中膨胀蛭石、膨胀珍珠岩的粒径一般为1mm~4mm,如涂层厚度太小,施工难度大,难以保证施工质量,为此本规范规定了非膨胀型防火涂层的最小厚度为10mm。
5
应特别注意防火涂料与防腐涂料的相容性问题,尤其是膨胀型防火涂料,因为它与防腐油漆同为有机材料,可能发生化学反应。在不能出具第三方证明材料证明“防火涂料、防腐涂料相容”的情况下,应委托第三方进行试验验证。膨胀型防火涂料、防腐油漆的施工顺序为:防腐底漆、防腐中间漆、防火涂料、防腐面漆,在施工时应控制防腐底漆、中间漆的厚度,避免由于防腐底漆、中间漆的高温变性导致防火涂层的脱落,避免因面漆过厚、过硬而影响膨胀型防火涂料的发泡膨胀。