消防产品现场检查判定规则
编号:GA588-2012
颁布时间:2012/12/26
标准级别:行业标准
是否常用:是
是否有效:现行有效
分类:消防设施
6.3 自动喷水灭火设备
6.3.1 洒水喷头6.3.1.1 检查项目
检查项目、技术要求和不合格情况见表28。

6.3.1.2 检查方法
6.3.1.2.1 整体要求
利用工具(螺丝刀)拧洒水喷头的顶丝,检查顶丝是否可以轻易旋开;用手转动溅水盘检查是否出现松动现象。
6.3.1.2.2 外观
对照型式检验报告及其他相关技术资料对洒水喷头进行外观检查。检查洒水喷头的溅水盘、框架是否出现破裂或破损;检查玻璃球是否出现破裂。
6.3.1.2.3 标志
检查洒水喷头是否标有型号规格、生产年份、生产商的名称(代号);玻璃球的色标、温标是否正确;边墙型洒水喷头是否标示水流方向,隐蔽式洒水喷头的盖板上是否标有“不可涂覆”等字样。
6.3.1.2.4 质量偏差
抽取3个喷头,其中带运输护帽的喷头应摘下护帽进行检查。使用精度不低于0.1g天平测量每只喷头的质量,与喷头合格检验报告描述的质量相比较,计算每只喷头的质量偏差。
6.3.1.3 检测器具
螺丝刀、天平。
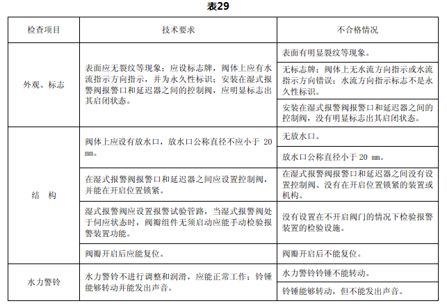
6.3.2 湿式报警阀、延迟器、水力警铃
6.3.2.1 检查项目
检查项目、技术要求和不合格情况见表29。

6.3.2.2 检查方法
6.3.2.2.1 外观和标志
检查湿式报警阀、延迟器、水力警铃表面有无砂眼裂纹等现象;有无标志牌,阀体上是否有水流指示方向指示,指示方向是否错误,是否为永久性标识;安装在湿式报警阀报警口和延迟器之间的控制阀,是否明显标志出其启闭状态。
6.3.2.2.2 结构
结构检查方法:
a) 检查是否有放水口,使用卡尺检查放水口公称直径;
b) 目测在湿式报警阀报警口和延迟器之间是否设置控制阀,并能在开启位置锁紧;
c) 安装在管路上处于伺应状态的湿式阀,手动开启报警试验管路上的控制阀门,观察压力开关和水力警铃是否动作;
d) 手动将湿式报警阀阀瓣开启到最大位置,然后松手放开,观察阀瓣是否能够复位,有无翘起现象。
6.3.2.2.3 水力警铃
手动检查铃锤是否能够灵活转动,是否能发出声音。
6.3.2.3 检测器具
游标卡尺。
6.3.3 干式报警阀
6.3.3.1 项目
检查项目、技术要求和不合格情况见表30。

6.3.3.2 检查方法
6.3.3.2.1 标志
检查有无标志牌,阀体上是否有水流方向指示,指示方向是否错误,是否为永久性标识等。
6.3.3.2.2 结构
结构检查方法:
a) 目测是否有泄水阀,使用游标卡尺检查泄水阀公称直径;
b) 目测是否有自动排水阀;
c) 安装在管路上处于伺应状态的干式报警阀,手动开启报警试验管路上的控制阀门,观察压力开关和水力警铃是否动作。
6.3.3.3 检测器具
游标卡尺。
6.3.4 雨淋报警阀
6.3.4.1 检查项目
检查项目、技术要求和不合格情况见表31。
6.3.4.2 检查方法
6.3.4.2.1 标志
检查有无标志牌,阀体上有无水流方向指示,指示方向是否错误,是否为永久性标识。
6.3.4.2.2 结构 结构检查方法:
a)目测是否有放水阀,使用卡尺检查放水口公称直径;
b)目测是否有自动排水阀;
c)安装在管路上处于伺应状态的雨淋报警阀,手动开启报警试验管路上的控制阀门,观察压力开关和水力警铃是否动作。
6.3.4.2.3 电磁阀
电磁阀检查方法:
a)目测采用电磁阀启动的,控制腔上是否安装电磁阀;
b)雨淋报警阀没有安装在管路上时,给电磁阀施加额定工作电压,观察是否动作。
6.3.4.2.4 紧急手动控制
紧急手动控制检查方法:
a)目测控制腔上是否装有紧急手动控制阀及手动控制盒;
b)雨淋报警阀处于伺应状态时,关闭管网干管上的控制阀,按控制盒上的操作指示打开紧急手动控制阀,观察能否正常启动雨淋报警阀;
c)目测手动控制盒上有无紧急操作指示。
6.3.4.3 检测器具
游标卡尺、24V直流电源/220V交流电源。
6.3.5 水流指示器
6.3.5.1 检查项目
检查项目、技术要求和不合格情况见表32。

6.3.5.2 检查方法
6.3.5.2.1 标志
检查有无标志牌,标志内容是否齐全并清晰耐久;有无水流指示方向并且水流指示方向标识是否正确、是否为永久性标志;浆片是否完好无损。
6.3.5.2.2 动作性能和延迟功能检查
6.3.5.2.2.1 不需要提供24V电源的水流指示器
对于没有延迟功能的水流指示器,将万用表连接水流指示器的输出接线,将水流指示器浆片沿着箭头指示方向推到底,观察万用表是否有通、断信号变化。
对于有延迟功能的水流指示器,将万用表连接水流指示器的输出接线,将水流指示器浆片沿着箭头指示方向推到底,同时启动秒表,观察万用表是否有通、断信号变化;万用表动作后同时停止秒表,观察记录动作时间是否在2s~90s范围内。
6.3.5.2.2.2 需要提供24V电源、带延迟功能的水流指示器
首先按使用说明书将24V电源与水流指示器的电源输入接线连好,然后将万用表连接水流指示器的输出接线,将水流指示器浆片沿着箭头指示方向推到底,观察万用表是否有通、断信号变化;万用表动作后同时停止秒表,观察记录动作时间是否在2 s~90 s范围内。
6.3.5.3 检测器具
秒表、万用表、24V直流电源/220V交流电源。
6.3.6 消防压力开关
6.3.6.1 检查项目
检验项目、技术要求和不合格情况见表33。

6.3.6.2 检查方法
6.3.6.2.1 外观
检查压力开关结构是否严重松动。
6.3.6.2.2 标志
检查压力开关是否有标志铭牌。
6.3.6.2.3 动作性能
打开压力开关,将其常开或常闭触点用万用表连接,并使压力开关动作检查压力开关的常开或常闭触点能否可靠通断。
6.3.6.3 检测器具
万用表。
6.3.7 水雾喷头
6.3.7.1 项目
检查项目、技术要求和不合格情况见表34。

6.3.7.2 检查方法
6.3.7.2.1 外观
对照检验报告、认证证书以及其他相关技术资料对水雾喷头进行外观检查。检查水雾喷头的溅水盘、框架或喷头本体、离心导流叶片是否出现破裂或破损;对闭式水雾喷头检查玻璃球是否出现损坏。
6.3.7.2.2 标志
检查水雾喷头上是否有永久性标志、标志内容是否正确、完整。
6.3.7.2.3 质量偏差
抽取3个喷头,其中带运输护帽的喷头应摘下护帽进行检查。使用精度不低于0.1g天平测量每只喷头的质量,与喷头合格检验报告描述的质量相比较,计算每只喷头的质量偏差。
6.3.7.3 检测器具
螺丝刀、天平。
6.3.8 沟槽式管接件
6.3.8.1 检查项目
检查项目、技术要求和不合格情况见表35。
6.3.8.2 检查方法 6.3.8.2.1 外观、标志
用目测检查沟槽式管接件壳体和橡胶密封圈的外观、标志及铸件质量等。
6.3.8.2.2 结构尺寸
用游标卡尺检查结构尺寸等。
6.3.8.2.3 橡胶密封圈
6.3.8.2.3.1 检查密封圈材质代号并与合格检验报告上的材质代号核对。
6.3.8.2.3.2 检查密封圈是否出现渗漏和变形现象。
6.3.8.3 检测器具
游标卡尺。