消防产品现场检查判定规则
编号:GA588-2012
颁布时间:2012/12/26
标准级别:行业标准
是否常用:是
是否有效:现行有效
分类:消防设施
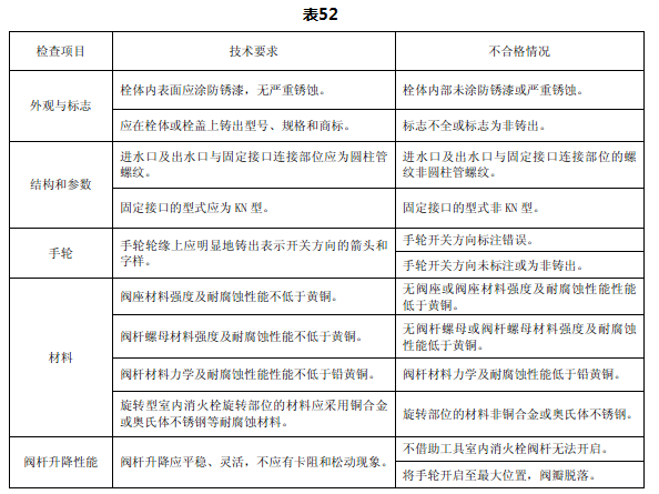
6.8 消火栓
6.8.1 室内消火栓6.8.1.1 检查项目
检查项目、技术要求和不合格情况见表52。
6.8.1.2 检查方法
6.8.1.2.1 目测检查室内消火栓的外观与标志、结构和参数、手轮、材料等。
6.8.1.2.2 用螺纹规检查进水口及出水口与固定接口连接部位的螺纹。
6.8.1.2.3 用手转动手轮,以直观和手感检查阀杆升降及阀瓣开启的情况。

6.8.1.3 检测器具
螺纹塞规、螺纹环规。
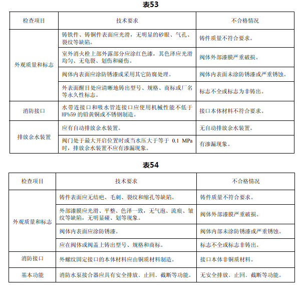
6.8.2 室外消火栓
6.8.2.1 检查项目
检查项目、技术要求和不合格情况见表53。
6.8.2.2 检查方法
目测和手动检查室外消火栓外观质量和标志、消防接口的本体材料以及排放余水装置。
6.8.3 消防水泵接合器
6.8.3.1 检查项目
检查项目、技术要求和不合格情况见表54。
6.8.3.2 检查方法
目测检查消防水泵接合器外观质量和标志、基本功能和消防接口的本体材料。

6.8.4 消火栓箱
6.8.4.1 检查项目
检查项目、技术要求和不合格情况见表55。
6.8.4.2 检查方法
6.8.4.2.1 目测检查消火栓箱标志、器材的配置、器材的性能、连接性能、箱门、水带安置和电器设备。
6.8.4.2.2 将箱内的室内消火栓、消防水带、消防水枪连接,检查是否牢靠。检查消防水带与接口的连接是否牢靠。
6.8.4.2.3 用锤击碎控制按钮玻璃或拧下压盖,检查触点是否接通,即消防控制中心是否有信号或消防水泵是否启动,指示灯是否亮。

6.8.5 消防软管卷盘
6.8.5.1 检查项目
检查项目、技术要求和不合格情况见表56。

6.8.5.2 检查方法
6.8.5.2.1 目测检查消防软管卷盘外观质量、软管质量和结构要求,用钢卷尺测软管长度,用直角尺测卷盘摆动角。
6.8.5.2.2 向消防软管卷盘通水至额定工作压力,观察各连接部位的密封情况。
6.8.5.2.3 将消防软管卷盘旋转轴固定,用测力计拉动软管,计算启动力矩,观察卷盘能否转动。
6.8.5.3 检验仪器
钢卷尺:最小分辨率为 1 mm,量程不小于 40 m;
直角尺。