消防产品现场检查判定规则
编号:GA588-2012
颁布时间:2012/12/26
标准级别:行业标准
是否常用:是
是否有效:现行有效
分类:消防设施
6.6 消防给水设备
6.6.1 消防泵及泵组6.6.1.1 检查项目
检查项目、技术要求和不合格情况见表46。

6.6.1.2 检查方法
6.6.1.2.1 目测检查泵壳、叶轮、轴、放水旋塞的材料。
6.6.1.2.2 目测检查泵的旋转方向、压力表的量程与检定有效期,操纵机构指示牌的设置及其材质。
6.6.2 消防气压给水设备和消防增压稳压给水设备
6.6.2.1 检查项目
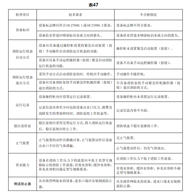
检查项目、技术要求和不合格情况见表47。
6.6.2.2 检查方法
6.6.2.2.1 检查设备标志牌是否符合标准要求;检查给水管道是否喷涂标识水流方向的箭头。
6.6.2.2.2 试验期间关闭设备与主供水管网的控制阀门,将设备控制柜处于停止位置,打开试水管阀门,将气压水罐水位排放至止气水位,检查止气装置动作是否准确,动作后是否有气体流出。同时检查有效水容积、缓冲水容积、补充水容积等内容。试验后将设备恢复正常工作状态。
6.6.2.2.3 试验期间关闭设备与主供水管网的控制阀门,采用手动紧急方式使设备启动进入消防状态,观察控制柜声光指示和水泵运行状态是否良好,启动是否正常;使设备处于自动控制方式下,在设备接线端子排上给入设计要求的消防信号源启动设备进入消防状态,观察控制柜声光指示和水泵运行状态是否良好,启动是否正常。试验后将设备恢复正常工作状态。手动方式启动消防泵组时,检查能否手动停机。
6.6.2.2.4 试验期间关闭设备与主供水管网的控制阀门,将流量计固定于试水管路,调节阀门使设备压力稳定于消防工作压力,检查消防工作流量。
6.6.2.2.5 检查操控柜是否设置紧急启动装置(按钮),是否设置运行记录装置,运行记录内容是否全面。
6.6.2.2.6 检查设备是否具备手动远程操控器(按钮)紧急启动消防运行状态的功能和消防泵组手动紧急停机操控器(按钮)退出消防的方式。
6.6.2.2.7 检查从市政管网取水的设备,进水口端是否安装有倒流防止器。
6.6.2.3 检测器具
超声波流量计、秒表。

6.6.3 消防恒压给水设备
6.6.3.1 检查项目
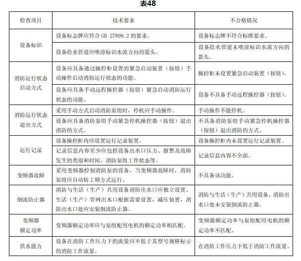
检查项目、技术要求和不合格情况见表48。
6.6.3.2 检查方法
6.6.3.2.1 短接变频器故障端子输出故障信号或调整变频器设定参数使之超出规定范围,使变频器运行时产生故障保护,然后通过设备远程启动端子输入消防信号,观察消防泵组是否自动转工频运转工作。
6.6.3.2.2 检查设备标志牌是否符合标准要求;检查给水管道是否喷涂标识水流方向的箭头。
6.6.3.2.3 试验期间关闭设备与主供水管网的控制阀门,采用手动紧急方式使设备启动进入消防状态,观察控制柜声光指示和水泵运行状态是否良好,启动是否正常;使设备处于自动控制方式下,在设备接线端子排上给入设计要求的消防信号源启动设备进入消防状态,观察控制柜声光指示和水泵运行状态是否良好,启动是否正常。试验后将设备恢复正常工作状态。手动方式启动消防泵组时,检查能否手动停机。
6.6.3.2.4 试验期间关闭设备与主供水管网的控制阀门,将流量计固定于试水管路,调节阀门使设备压力稳定于消防工作压力,检查消防工作流量。
6.6.3.2.5 检查操控柜是否设置紧急启动装置(按钮),是否设置运行记录装置,运行记录内容是否全面。
6.6.3.2.6 检查设备是否具备手动远程操控器(按钮)紧急启动消防运行状态的功能和消防泵组手动紧急停机操控器(按钮)退出消防的方式。
6.6.3.2.7 检查消防与生活(生产)共用设备,消防出水口处是否安装倒流防止器。
6.6.3.2.8 检查变频器额定功率是否与泵组配用电机的额定功率相匹配。

6.6.3.3 检测器具
超声波流量计。