消防产品现场检查判定规则
编号:GA588-2012
颁布时间:2012/12/26
标准级别:行业标准
是否常用:是
是否有效:现行有效
分类:消防设施
6.12 建筑耐火构件
6.12.1 防火门6.12.1.1 检查项目
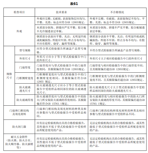
检查项目、技术要求和不合格情况见表61。


6.12.1.2 检查方法
6.12.1.2.1 外观质量
用目测的方法检查外观表面是否完整,有无破损,是否均匀、平整、光滑;割角、拼缝是否严实平整;钢板表面是否有凹痕或机械损伤,是否有假焊、漏焊、烧穿等现象。
6.12.1.2.2 规格尺寸
用游标卡尺测量门扇厚度、门框侧壁宽度、玻璃厚度,用卷尺测量外形尺寸、玻璃透光尺寸,与型式检验报告相对照。
6.12.1.2.3 门扇和门框结构及填充材料
破拆门扇和门框后,用目测的方法检查门扇内部结构及门扇内部所填充的材料类型、门框结构及门框内填充材料类型,核对是否与型式检验报告中的内容相一致,用游标卡尺测量材料的相应参数。
6.12.1.2.4 防火闭门器、耐火五金附件
6.12.1.2.4.1 检查防火门上所用防火闭门器、耐火五金附件的检验报告是否是法定检验机构出具的合格检验报告。
6.12.1.2.4.2 检查规格型号是否与型式检验报告中受检防火门样品所配套使用的相一致;或对照合格检验报告,核对其性能是否低于型式检验报告中受检样品所配套使用的产品。
6.12.1.2.5 防火玻璃
6.12.1.2.5.1 检查防火门上所用防火玻璃的耐火性能检验报告,是否是法定检验机构出具的合格检验报告。
6.12.1.2.5.2 检查防火玻璃的透光尺寸,是否小于等于型式检验报告中受检防火门样品相同部位的防火玻璃透光尺寸。
6.12.1.2.5.3 测量防火玻璃的厚度,是否与型式检验报告中受检防火门样品所安装防火玻璃的厚度相同,其极限偏差是否符合 GB 15763.1中的相应规定。
6.12.1.2.5.4 检查防火玻璃的耐火性能指标是否大于等于该防火门耐火性能的要求。
6.12.1.2.6 密封条
6.12.1.2.6.1 检查防火门上所用防火密封条的检验报告是否是法定检验机构出具的合格检验报告。
6.12.1.2.6.2 检查防火密封条是否平直、无拱起。
6.12.1.2.6.3 检查防火门所采用防火密封条的耐火性能指标是否大于等于该防火门耐火性能的要求。
6.12.1.2.6.4 检查防火密封条的型号规格,是否与型式检验报告中受检防火门样品所配套使用的相一致。
6.12.1.2.7 灵活性
检查门扇开启是否灵活、有无卡阻现象。
6.12.1.2.8 可靠性
检查防火门各部位是否牢固,是否有严重变形,能否可靠关闭。
6.12.1.3 检测器具
游标卡尺、卷尺、破拆工具。
6.12.2 防火卷帘
6.12.2.1 检查项目
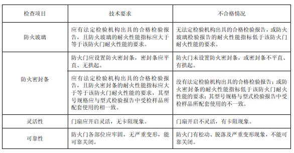
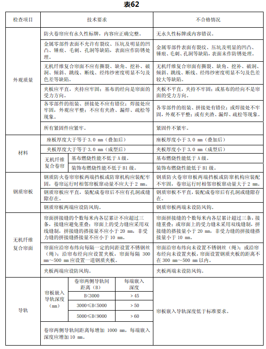
检查项目、技术要求和不合格情况见表62。
6.12.2.2 检查方法
6.12.2.2.1 外观质量
采用目测及手触摸相结合的方法进行检验。
6.12.2.2.2 材料
用游标卡尺测量原材料厚度。检查无机纤维复合卷帘基布和装饰布的检验报告。
6.12.2.2.3 帘板运行
采用目测的方法进行检验。
6.12.2.2.4 无机纤维复合帘面
无机纤维复合帘面拼接缝处的搭接量采用直尺测量,夹板的间距采用直尺或钢卷尺测量,其他性能采用目测检验。
6.12.2.2.5 导轨
帘板嵌入导轨深度采用直尺测量,测量点为每根导轨距距其底部200mm处,取较小值。其他性能采用目测检验。
6.12.2.2.6 电动卷门机、控制箱
用直尺、管形测力计及目测进行测量。


6.12.2.2.7 防烟性能
导轨内和门楣的防烟装置用塞尺测量。当卷帘关闭后,用0.1 mm的塞尺测量帘板或帘面表面与防烟装置之间的缝隙,若塞尺不能穿透防烟装置,表明帘板或帘面表面与防烟装置紧密贴合。
6.12.2.2.8 运行平稳性能
采用目测的方法进行检验。双帘面卷帘的两个帘面的高度差采用钢卷尺进行检验。
6.12.2.2.9 电动启闭和自重下降运行速度
采用钢卷尺、秒表进行检验。
6.12.2.2.10 两步关闭性能
采用目测的方法进行检验。延时时间采用秒表进行检验。
6.12.2.2.11 温控释放性能
卷帘开启至上限,切断电源,加热温控释放装置感温元件使其周围温度达到73 ℃以上,观察释放装置是否动作。
6.12.2.3 检测器具
秒表、游标卡尺、塞尺、直尺或钢卷尺、管形测力计;
测温计:精度为 0.1℃。
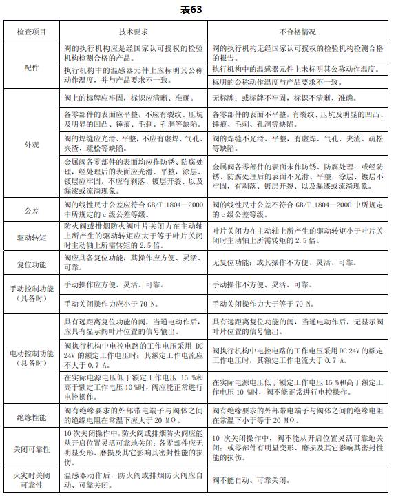
6.12.3 防火阀和排烟防火阀
6.12.3.1 检查项目
检查项目、技术要求和不合格情况见表63。
6.12.3.2 检查方法
6.12.3.2.1 配件
检查阀所用执行机构的检验报告是否是法定检验机构出具的合格检验报告。目测执行机构温感器上是否标明其公称动作温度。
6.12.3.2.2 外观
用目测的方法检查外观,检查阀上有无标牌,固定是否牢固,标识是否清晰、准确;各零部件的表面是否平整,是否有裂纹、压坑及明显的凹凸、锤痕、毛刺、孔洞等缺陷;阀的焊缝是否光滑、平整,是否有虚焊、气孔、夹渣、疏松等缺陷;金属阀各零部件的表面是否作防锈、防腐处理,经处理后的表面是否光滑、平整,涂层、镀层是否牢固,是否有剥落、镀层开裂、以及漏漆或流淌现象。
6.12.3.2.3 公差
用钢卷尺测量阀的线性尺寸(公称尺寸),检验其公差值是否符合标准规定要求。
6.12.3.2.4 驱动转矩
将阀固定,卸去产生关闭力的重锤、弹簧、电机或气动件等,用测力计牵动叶片的主叶片轴,使其从全开状态到全关状态,读取叶片关闭时主叶片轴上所需的最大拉力,用钢卷尺或游标卡尺测量力臂,计算最大转矩。再测量出重锤、弹簧、电机或气动件等实际施加在阀主叶片轴上驱动转矩。最后计算出阀主叶片轴的驱动转矩与所需转矩之比值。
6.12.3.2.5 复位功能
根据阀的复位方式输入电控信号或手动操作阀的复位机构,目测阀的复位情况。
6.12.3.2.6 手动控制
对于具有手动控制功能的阀,使阀处于全开状态,用测力计与手动操作的手柄、拉绳或按钮相连,拉动测力计使阀关闭,读取叶片关闭时的最大拉力。整个测量过程,目测阀手动操作是否方便、灵活、可靠。
6.12.3.2.7 电动控制
对于具有电动控制功能的阀,使阀处于开启状态,接通执行机构中的电路,使阀关闭,用万用表测量叶片所处位置的输出信号(可能是开关信号或电压信号)。
使阀处于开启状态,输入额定工作电压,用万用表测量额定工作电流。
调节电源电压到额定工作电压的110%,接通电路,目测阀是否能立即灵活可靠关闭;调节电源电压到额定工作电压的85%,接通电路,目测阀是否能立即灵活可靠关闭。

6.12.3.2.8 绝缘性能
将兆欧表连接到阀的外部带电端子和机壳之间,摇动兆欧表,读取电阻值。
6.12.3.2.9 关闭可靠性
操纵阀的执行机构,使阀叶片关闭。如此反复操作共10次。对于具有几种不同启闭方式的防火阀或排烟防火阀,每种启闭方式均应进行10次操作。
整个测量过程中,目测阀能否从开启位置灵活可靠地关闭,并目测阀零部件是否有明显变形、磨损及其它影响其密封性能的损伤。
6.12.3.2.10 火灾时关闭可靠性
使阀处于开启位置,利用酒精灯或其它火源烧灼阀的温度熔断器,目测熔断器能否熔断,阀能否灵活可靠的关闭。
6.12.3.3 检测器具
电源(DC 24V或AC 220V)、钢卷尺、拉力计、万用表、兆欧表、酒精灯或其它火源。
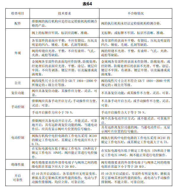
6.12.4 排烟阀
6.12.4.1 检查项目
检查项目、技术要求和不合格情况见表64。
6.12.4.2 检查方法
6.12.4.2.1 配件
检查阀所用执行机构的检验报告是否是法定检验机构出具的合格检验报告。
6.12.4.2.2 外观
用目测的方法检查外观,检查阀上有无标牌,固定是否牢固,标识是否清晰、准确;各零部件的表面是否平整,是否有裂纹、压坑及明显的凹凸、锤痕、毛刺、孔洞等缺陷;阀的焊缝是否光滑、平整,是否有虚焊、气孔、夹渣、疏松等缺陷;金属阀各零部件的表面是否作防锈、防腐处理,经处理后的表面是否光滑、平整,涂层、镀层是否牢固,是否有剥落、镀层开裂、以及漏漆或流淌现象。
6.12.4.2.3 公差
用钢卷尺测量阀的线性尺寸(公称尺寸),检验其公差值是否符合标准规定要求。
6.12.4.2.4 复位功能
根据阀的复位方式输入电控信号或手动操作阀的复位机构,目测阀的复位情况。
6.12.4.2.5 手动控制
使阀处于关闭状态,用测力计与手动操作的手柄、拉绳或按钮相连,拉动测力计使阀开启,读取叶片开启时的最大拉力。整个测量过程中,目测阀手动操作是否方便、灵活、可靠。
6.12.4.2.6 电动控制
使阀处于关闭状态,接通执行机构中的电路,使阀开启,用万用表测量叶片所处位置的输出信号(可是开关信号或电压信号)。
使阀处于关闭状态,输入额定工作电压,用万用表测量额定工作电流。
调节电源电压到额定工作电压的110%,接通电路,目测阀是否能立即灵活、可靠开启;调节电源电压到额定工作电压的85%,接通电路,目测阀是否能立即灵活、可靠开启。

6.12.4.2.7 绝缘性能
将兆欧表连接到阀的外部带电端子和机壳之间,摇动兆欧表,读取电阻值。
6.12.4.2.8 开启可靠性
使阀处于关闭状态,电动和手动开启阀各10次。整个测量过程中,目测阀能否从关闭位置灵活可靠地开启,并目测阀零部件是否有明显变形、磨损及其它影响其密封性能的损伤。
6.12.4.3 检测器具
电源(DC 24 V或AC 220 V)、钢卷尺、拉力计、万用表、兆欧表。
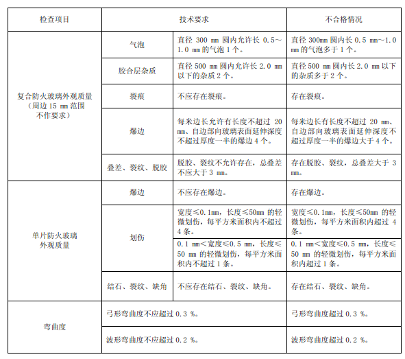
6.12.5 防火玻璃
6.12.5.1 检查项目
检查项目、技术要求和不合格情况见表65。
6.12.5.2 检查方法
6.12.5.2.1 尺寸及厚度的测量
尺寸用最小刻度为1mm的钢直尺或钢卷尺测量。厚度用千分尺或与此同等精度的器具测量玻璃四边中点,测量结果以四点平均值表示,数值精确到0.1mm。
6.12.5.2.2 外观质量
在良好的自然光及散射光照条件下,在距玻璃的正面600mm处进行目视检查。缺陷的尺寸以能清楚观察到的最大边缘为限。采用分度值为1mm的金属直尺和或最小分度值为0.01mm的读数显微镜测量缺陷的尺寸。
6.12.5.2.3 弯曲度
将玻璃垂直立放,水平放置直尺贴紧试样表面进行测量,弓形时以弧的高度与弦的长度之比的百分率表示;波形时,用波谷到波峰的高与波峰到波峰(或波谷到波谷)的距离之比的百分率表示。
6.12.5.3 检测器具
游标卡尺、钢卷尺、千分尺、钢直尺。

