消防产品现场检查判定规则
编号:GA588-2012
颁布时间:2012/12/26
标准级别:行业标准
是否常用:是
是否有效:现行有效
分类:消防设施
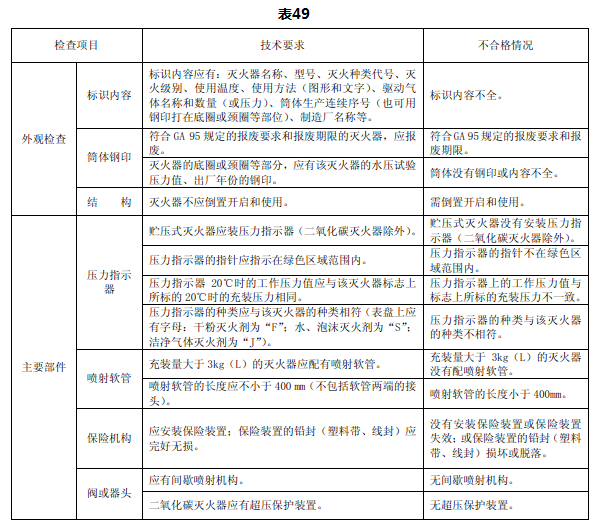
6.7 灭火器
6.7.1 手提式灭火器6.7.1.1 检查项目
检查项目、技术要求和不合格情况见表49。

6.7.1.2 检查方法
6.7.1.2.1 用目测检查手提式灭火器的外观和主要部件。
6.7.1.2.2 用钢卷尺测量喷射软管的长度。
6.7.1.3 检测器具
钢卷尺:最小分辨率为1 mm,量程不小于400 mm。
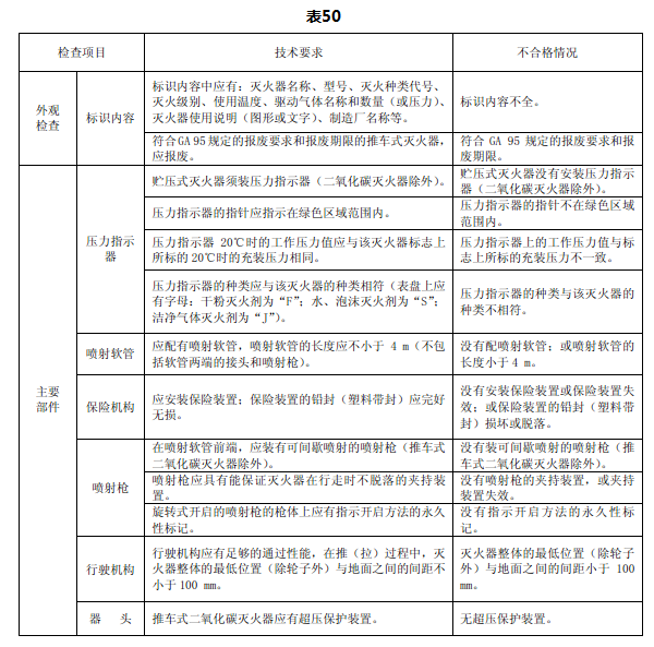
6.7.2 推车式灭火器
6.7.2.1 检查项目
检查项目、技术要求和不合格情况见表50。

6.7.2.2 检查方法
6.7.2.2.1 用目测检查推车式灭火器的标志内容和主要部件。
6.7.2.2.2 用钢卷尺测量喷射软管的长度和行驶机构的离地间距。
6.7.2.3 检测器具
钢卷尺:最小分辨率为1mm,量程不小于4 m;
钢直尺:最小分辨率为1mm,量程不小于100mm。
6.7.3 简易式灭火器
6.7.3.1 检查项目
检查项目、技术要求和不合格情况见表51。

6.7.3.2 检查方法
6.7.3.2.1 用目测检查简易式灭火器的外观和结构。
6.7.3.2.2 用卡尺测量筒体外径。
6.7.3.3 检测器具
卡尺:最小分辨率不大于0.1mm,量程不小于85mm。