消防训练安全要则
编号:GA/T967-2011
颁布时间:2011/12/9
标准级别:行业标准
是否常用:否
是否有效:现行有效
分类:消防安全管理
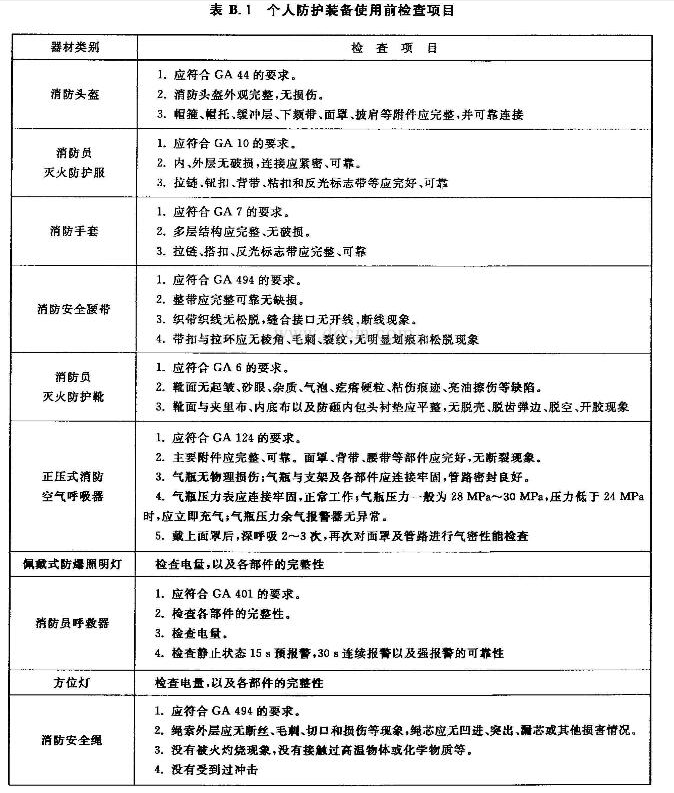
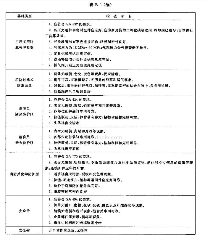
附录B
(规范性附录)个人防护装备使用前检查项目
个人防护装备使用前检查项目见表 B.1。

