民用建筑电气设计标准
编号:GB51348-2019
颁布时间:2019/11/22
是否常用:是
是否有效:现行有效
分类:建筑防火
13.9
非消防负荷线缆与通信电缆的选择
为防止火灾蔓延,应根据建筑物的使用性质,发生火灾时的扑救难度,选择相应燃烧性能等级的电力电缆、通信电缆和光缆。民用建筑中的电力电缆选择除应符合本标准第 7
章的要求外,尚应符合下列规定:
1
建筑高度超过100m的公共建筑,应选择燃烧性能B1级及以上、产烟毒性为t0级、燃烧滴落物/微粒等级为d0级的电线和电缆;
2
避难层(间)明敷的电线和电缆应选择燃烧性能不低于B1级、产烟毒性为t0级、燃烧滴落物 /微粒等级为d0级的电线和A级电缆;
3
一类高层建筑中的金融建筑、省级电力调度建筑、省(市)级广播电视、电信建筑及人员密集的公共场所,电线电缆燃烧性能应选用燃烧性能B1级、产烟毒性为t1级、燃烧滴落物/微粒等级为d1级;
4 其他一类公共建筑应选择燃烧性能不低于B2级、产烟毒性为t2级、燃烧滴落物/微粒等级为d2级的电线和电缆;
5
长期有人滞留的地下建筑应选择烟气毒性为t0级、燃烧滴落物/微粒等级为d0级的电线和电缆;
6
建筑物内水平布线和垂直布线选择的电线和电缆燃烧性能宜一致。
13.9.2
当配电线路在桥架内或竖井内成束敷设受非金属含量限制不能满足阻燃要求时,应选择敷设不受非金属含量限制的电缆,并应符合现行国家标准《电缆和光缆在火焰条件下的燃烧试验》GB/T
18380.33~ GB/T 18380.36 的有关规定。
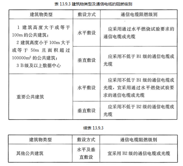
13.9.3
综合布线系统的通信电缆和光缆应根据建筑物的重要性,选择相应燃烧性能等级的通信电缆和光缆,并应符合表13.9.3的规定。

注: 1 B1、B2、B3级为《电缆及光缆燃烧性能分级》GB
31247-2014规定的通信电缆及光缆的燃烧性能分级。
2 重要公共建筑见条文说明 。
条文说明
13.9.1 近年来,随着电缆行业的技术发展,符合《电缆及光缆燃烧性能分级GB
31247-2014的规定的电线、电缆大量涌现,其燃烧性能分级为A级(不燃入、Β1级(难燃)、B2级(阻燃)、B3级(阻燃),这些电线、电缆的出现为民用建筑防火设计提供了支持。从防范电气火灾讲,其性能优于传统的低烟无卤阻燃电线电缆,自身发生火灾的概率大幅降低。虽然发生火灾后,这些电缆被燃烧,但是其阻燃性能为人员疏散提供了更长的时间。符合《电缆及光缆燃烧性能分级》GB
31247-2014的电线、电缆还增加了电缆燃烧时烟气释放的毒性指标:t0级、t1级、t2级,t0级烟气释放的毒性最小。另外,还增加了电缆燃烧时有机物的滴落指标:d0级、d1级、d2级,d0
级电缆燃烧时的滴落物最少。电缆燃烧时的滴落物是火灾蔓延的重要途径之一。为防止火灾蔓延,应根据建筑物的使用性质和发生火灾时的扑救难度,选择相应燃烧性能等级的电力电缆、通信电缆和光缆为防火设计提供了更多的选择。本节基于上述原则对不同的建筑物采用不同级别电线电缆作了规定。
13.9.2
配电线路在桥架内或竖井内成束敷设受非金属含量限制不能满足《电缆和光缆在火焰条件下的燃烧试验 第31部分:垂直安装的成束电线电缆火焰垂直蔓延试验
试验装置》GB/T18380.31-2008的有关要求时,选择不受非金属含量限制电缆,该电缆应符合《电缆及光缆燃烧性能分级》GB
31247-2014规定的A级及以上的不燃性电缆。
13.9.3
综合布线系统的通信电缆和光缆在民用建筑中大量应用,火灾时,成为火灾蔓延的途径之一。因此,应根据建筑物的重要性,选择相应燃烧性能等级的通信电缆和光缆,并应符合本标准表13.9.3的规定。表中标注的重要建筑物包括:城市的机场航站楼、高铁站、地铁车站;金融证券类建筑;省市级及以上政府办公楼;国家省级以上电力调度中心;电信枢纽;2000
个床位及以上的医院等建筑。
水平燃烧测试是依据公安部消防局下属消防研究所的水平燃烧性能检测设备,测试样品在燃烧试验时间(20min)内需同时满足:最大烟密度≤0.50;平均烟密度≤0.15;最大火焰传播距离≤1.5m。其中有任一项指标未达标则视为样品未通过测试。