民用建筑电气设计标准
编号:GB51348-2019
颁布时间:2019/11/22
是否常用:是
是否有效:现行有效
分类:建筑防火
19.3
网络系统逻辑设计
1
局域网宜采用星形拓扑结构;
2 在有高可靠性要求的网段应采用双链路环网或网状结构冗余链路等混合结构 。
19.3.2 根据网络应用需求,一个建筑物内可设计一个或多个局域网;多个建筑物也可逻辑划分为一个局域网 。
19.3.3 每个局域网宜按核心层、汇聚层和接入层三层结构设计。结构层数可依据用户需求、物理条件及经济条件情况相应减少,宜按核心层和接入层的两层结构设计
。
19.3.4
网络核心层设计应具有高可靠性和高可扩展性 /多目传输域设置、 VLAN 路由设置、介质转换和安全控制等功能 。
19.3.9 接入层应为网络终端提供访问途径,应具有网络带宽共享、交换带宽、 MAC 地址过滤、网段划分等功能 。
19.3.10 接入层设备应满足网络终端多样性的要求。宜采用能提供接高密度接入端口和支持 VLAN
技术的有线网络交换设备,以及无线接入点(无线 AP ) 。
19.3.11 有线接入层设备之间,宜采用堆叠技术连接,也可以采用级联技术连接。
条文说明
19.3.1、19.3.2
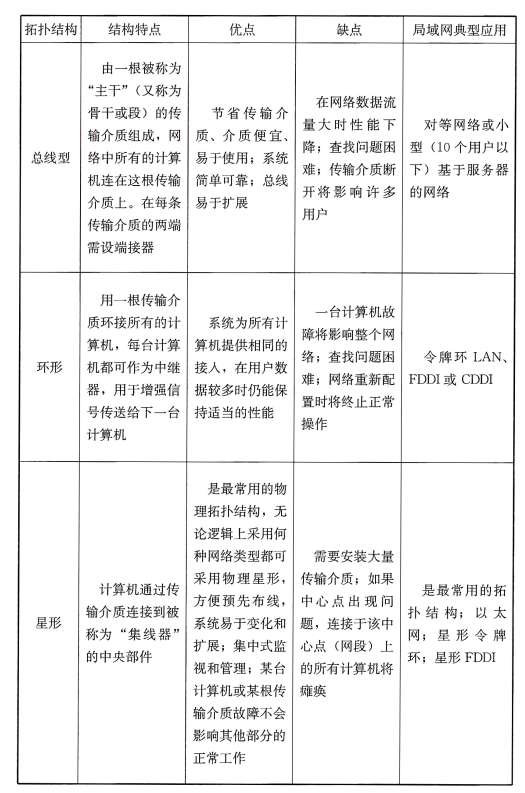
“拓扑”是指网络中计算机、线缆和其他部件的连接形式。网络的拓扑结构主要分为总线型、星形、环形、网格型四类。实际应用中,也常采用其变形或混合型,如星形总线、星形环网等。拓扑可分为物理(实际的布线结构)或逻辑的,逻辑上是总线或环形的网络其布线结构也可是星形的。
局域网最常用的是星形拓扑结构。
网络的拓扑结构是网络设计的重点和难点,各种网络拓扑结构的比较见表37(指物理拓扑)。
表37
各种网络拓扑结构的比较


19.3.3
在安防应用的网络系统中,接入层交换设备之间不应采用堆叠以及级联技术。