民用建筑电气设计标准
编号:GB51348-2019
颁布时间:2019/11/22
是否常用:是
是否有效:现行有效
分类:建筑防火
26.1
一般规定
26. 1. 1
本章可适用于民用建筑内、外弱电线路布线系统的管道、桥架、导管、线缆敷设和配线设施的设计。
26. 1. 2
弱电线路布线系统包括用地红线内园区综合管道、园区配线设施、建筑物引入管道、建筑物内配线管网和建筑物内配线设施。
26. 1. 3
弱电线路布线系统应避免因电磁场、环境温度、外部热源等因素对弱电线路布线系统传输质量带来的影响,并应防止在敷设过程中因受撞击、振动、线缆自重和建筑物变形等各种机械应力带来的损害。
26.1. 4
弱电线路布线系统的地下综合管线、园区配线设施、建筑物引入管道、建筑物内配线管网和建筑物内配线设施应与建筑工程同步建设。
26. 1. 5 弱电线路布线系统中信号传输、供电及控制线路为交流25V 或直流60V
及以下时,宜采用电压等级不低于300V/ 300V的铜芯绝缘电缆;当布线系统为交流50V 以上或直流120V 以上时,应采用电压等级不低于300V/ 500V
的铜芯绝缘电缆。采用交流220V/380V 的供电和控制线路,应采用电压等级不低于450V/ 750V 的铜芯绝缘导线或0. 6kV/ 1kV
铜芯电缆。
26. 1. 6
弱电系统设备信号传输、供电和控制等线缆在正常环境的室内场所采用穿导管或在封闭式槽盒内敷设时,应符合下列规定:
1
弱电系统线缆穿导管敷设时,可采用绝缘导线、电缆或光缆;在槽盒内敷设时,宜采用电缆或光缆;
2
供电线路为交流220V/ 380V 电压时,其线缆应独立穿导管或在槽盒内敷设;
3
广播信号传输线路为交流70V 或100V 及以上电压时,其线缆应独立穿导管或在槽盒内敷设;
4
有线电视信号传输与供电线路为交流60V
电压时,其线缆应独立穿导管或槽盒内敷设;当与其他不同交流电压等级线缆共用同一槽盒时,应分别加金属隔板敷设;
5
信号传输、供电和控制线路为交流25V 以上、50V 及以下或直流60V 以上、120V
及以下电压时,其线缆应独立穿导管或在槽盒内敷设;当受条件限制需要与其他电压等级线缆共用同一槽盒时,应分别加金属隔板敷设;
6
信号传输、供电和控制线路为交流25V 及以下或直流60V 及以下电压时,其线缆可共穿同一导管或在同一槽盒内敷设;
7
当系统线缆受外界电磁场干扰严重或弱电系统自身供电、信号传输和控制电缆存在相互干扰时,其导管或槽盒内可采用屏蔽型电缆等抗干扰保护措施。
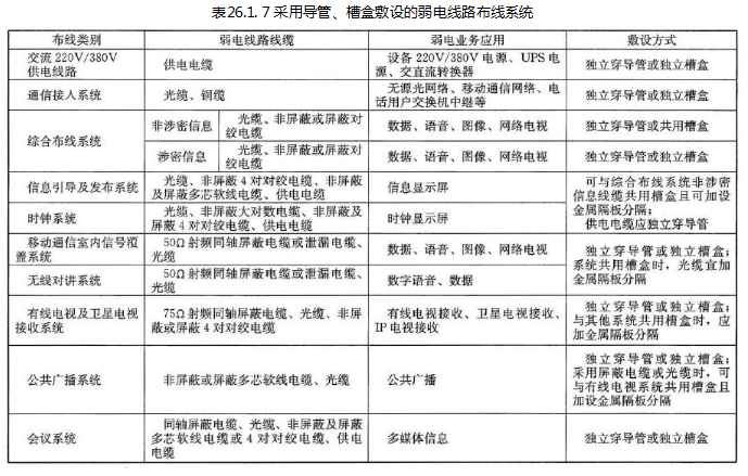
26.1. 7
弱电线路线缆采用导管、槽盒敷设时,应满足系统运行、维护管理、布线分类等要求,并符合表26. 1. 7 的规定。
26. 1. 8 弱电线路布线系统中线缆的选用应符合下列规定:
1
室外穿导管暗敷设线缆应采用防水型电缆或光缆;
2
住宅建筑室内穿导管敷设线缆应采用燃烧性能分级不低于B2 级的电缆或光缆;
3
公共建筑、人员密集的场所和重要的公共建筑内弱电系统线缆的燃烧性能指标应符合本标准第13. 9 节的规定。
26. 1. 9
弱电线路布线系统电缆、电气导管、金属桥架(槽盒)在穿越每层楼板、隔墙及防火卷帘上方的防火分隔时,其孔隙应采用不低于建筑构件耐火极限的不燃材料或防火封堵材料封堵。


注: 1
表中金属槽盒分隔是由金属槽盒内采用金属隔板永久分隔成两个或多个槽盒组成;
2
表中有线电视及卫星电视接收系统中网络电视(IPTV)光缆、非屏蔽或屏蔽4 对对绞电缆可与综合布线非涉密信息线缆共用槽盒;
3
未列出的其他弱电系统设备线缆可参照表中的布线类别,并按工程项目实际需求采用独立穿导管、在槽盒内敷设或槽盒加设金属隔板敷设。
条文说明
26.1.3
弱电线路布线系统中各类室内/室外通信专用线路、弱电信号传输、设备供电、控制等线路采用的缆线应符合本地区工程项目实际使用需求,缆线内绝缘及护套厚度与类型、耐压与耐腐蚀、抗拉与防油、防水、防晒等机械特性及环境特性应符合国家相关标准的要求。
26.1.5 交流额定电压U0/U为300V/300V及以下的铜芯绝缘电缆宜用于交流25V及以下或直流60V及以下电器、仪表和电子设备及自动化装置内部布线(含弱电设备控制、信号传输和弱电设备特低电压供电线路)的场所;交流额定电压U0/U为300V/500V及以下的铜芯绝缘电缆宜用于交流50V以上或直流120V以上电器、仪器仪表(含弱电设备控制、广播信号或通信信号的传输和弱电设备供电线路)的场所;交流额定电压U0/U为450V/750V及以下的铜芯绝缘导线或电缆应用于交流220V/380V电气的动力装置、照明、仪器仪表、控制或监控线路及保护等线路的场所。
26.1.6、26.1.7
弱电线路电缆在同一个槽盒内宜敷设相同电压等级的铜芯绝缘电缆;当各线路电缆电压等级不相同时,其槽盒内所有的线路绝缘电缆应采用与最高额定电压线路绝缘相同的电压等级绝缘或在槽盒内分别加设金属隔板敷设。除条文规定外,尚应符合现行国家标准《火灾自动报警系统设计规范》GB
50116和《低压配电设计规范》GB 50054的有关规定。26.1.8
弱电线路布线系统中缆线型号的选用应根据民用建筑类质与危险性质、人员疏散时间、火灾扑救难度、环保等要求设定。弱电系统缆线(电缆及光缆)的阻燃燃烧性能分级(燃烧性能等级、烟气毒性等级、燃烧滴落物/微粒等级、腐蚀性等级)等附加信息应参照《电缆及光缆燃烧性能分级》GB
31247-2014中强制性章节规定;耐火电缆及光缆的耐火性能应参照现行行业标准《阻燃及耐火电缆塑料绝缘阻燃及耐火电缆分级和要求 第2部分:耐火电缆》GA
306.2的有关规定。
弱电系统中缆线的选择除符合本标准第13.9节规定执行还可参考表81选择。



注:①
公共建筑及数据中心所示建筑物的弱电线缆水平敷设时,不仅要满足B1级要求,还要满足通过水平燃烧试验要求的通信电缆或光缆。
②
有防腐蚀要求的场所,可根据防腐要求选择腐蚀性等级为al或a2的线缆,在电缆或光缆燃烧性能试验中无防腐要求时,默认为a3级。
③
重要的公共建筑的解释请参阅本规范第13.9节条文说明。
④
是指建筑物内的消防广播、消防电话和避难层(间)视频监控缆线等明敷的情况。