民用建筑电气设计标准
编号:GB51348-2019
颁布时间:2019/11/22
是否常用:是
是否有效:现行有效
分类:建筑防火
附录A
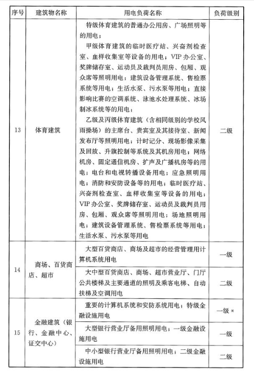
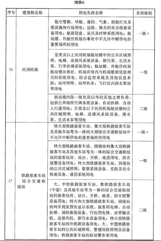
民用建筑中各类建筑物的主要用电负荷分级









注: 1 负荷分级表中“一级*”为一级负荷中特别重要负荷;
2 当本表序号1 ~ 25
中的各类建筑物与一类、二类高层建筑的用电负荷级别以及消防用电负荷级别不相同时,负荷级别应按其中高者确定;
3
本表中未列出的负荷分级可结合各类民用建筑的实际情况,根据本标准第
3. 2. 1 条的负荷分级原则参照本表确定。